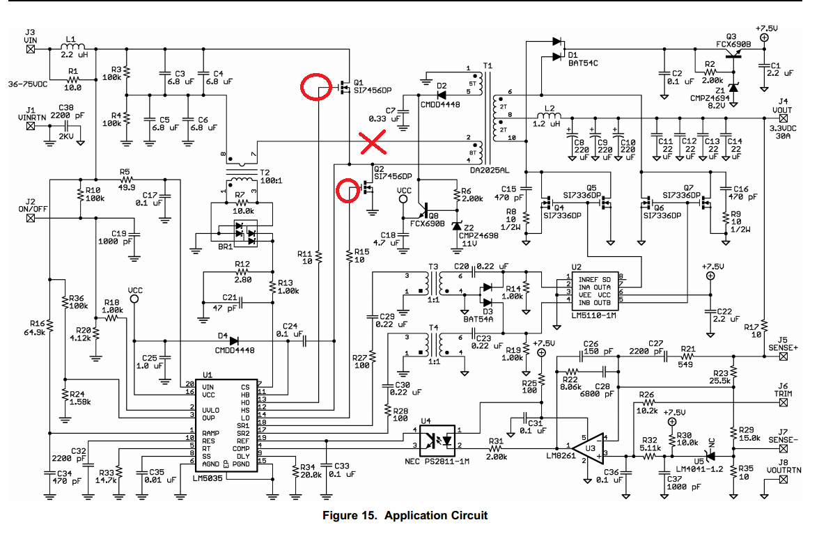
我仿照TI官网的LM5035的参考电路设计了一款半桥电源。
http://www.ti.com.cn/cn/lit/ds/symlink/lm5035.pdf
结果上电后,输出电压不稳定。输入多少电压输出多少电压。
请问,我该如何下手排查问题?
This thread has been locked.
If you have a related question, please click the "Ask a related question" button in the top right corner. The newly created question will be automatically linked to this question.
我仿照TI官网的LM5035的参考电路设计了一款半桥电源。
http://www.ti.com.cn/cn/lit/ds/symlink/lm5035.pdf
结果上电后,输出电压不稳定。输入多少电压输出多少电压。
请问,我该如何下手排查问题?