原理图,PCB是推荐的原理图和PCB,测量电压输出有2.5MHz左右的毛刺输出,和DCDC切换频率一致,有没有改善的办法?(示波器带宽限制未打开,已确认不是探头耦合进来的信号)
This thread has been locked.
If you have a related question, please click the "Ask a related question" button in the top right corner. The newly created question will be automatically linked to this question.
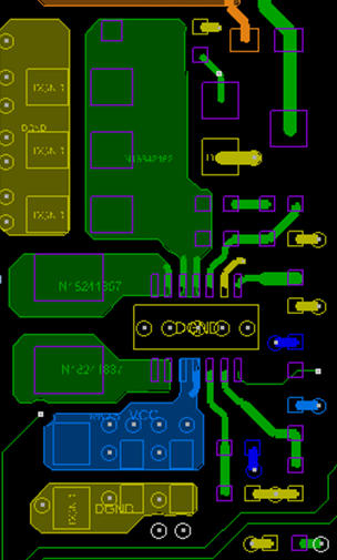
原理图,PCB是推荐的原理图和PCB,测量电压输出有2.5MHz左右的毛刺输出,和DCDC切换频率一致,有没有改善的办法?(示波器带宽限制未打开,已确认不是探头耦合进来的信号)
一般来说,测纹波需要把20MHz的带宽限制打开。同时,请将纹波测试时,实际探头测量的方式拍个照看看。
另一方面,PCB LAYOUT不好,也会增加开关噪声,请提供一下PCB LAYOUT。