This thread has been locked.

If you have a related question, please click the "Ask a related question" button in the top right corner. The newly created question will be automatically linked to this question.

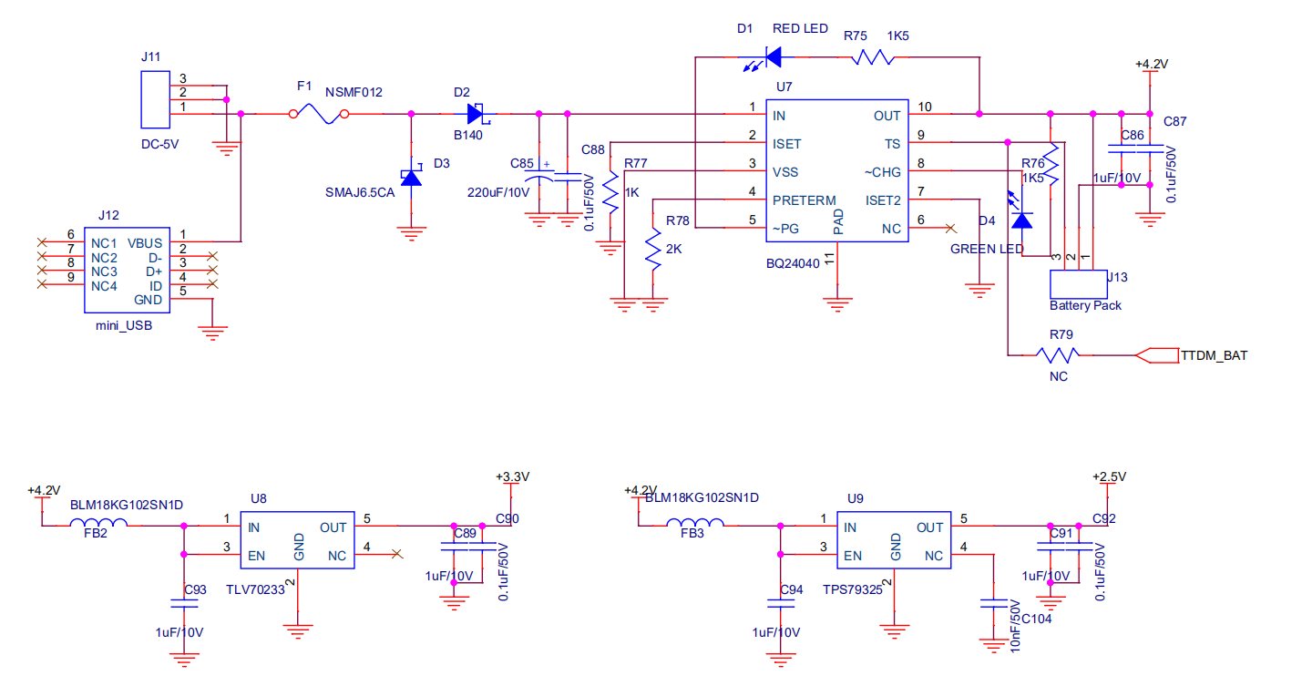
BQ24040充电过程中,输出负载电压不正常

如图所示电路,通过设置 截至电阻 R(PRETERM)即R78 ,从1K调试到10K,按理说阻值越大,能提供的预充电电流越大,即I out越大。但是实际测试中,不仅没有什么效果,反而在几乎没有电的电池或者欠压电池介入后,我的输出Vout只有2.6V左右。这是为啥?为什么输出电压会被拉低?

+4.2V实测只有2.6V

+3.3V实测只有2.5V

+2.5V实测只有2.4V

注:电池后端的负载总共工作电流在180mA左右

  • 帖子要沉了吗?@__@
  • 建议您确认一下您的layout是否有问题
    1.Pin 1 – IN, input filter capacitor 1uF to 10uF range required. Locate close to the device. Should be ceramic (MLCC) with good high frequency response. Voltage on the input may have a wide range size to match possible voltage range.

    2.Pin 2 – ISET, Resistor to ground to set output current should be located near the device with good return back to thermal pad.

    3.Pin 3 – VSS, Ground to thermal pad

    4.Pin 4 – PRETERM, Resistor to ground to set pre-charge and termination current should be located near the device with good return back to thermal pad.

    5.Pin 5 -- /PG, Open collector output pull up required. OK to float if not used.

    6.Pin 6 – NC (No Connect) – Open

    7.Pin 7 – ISET2, USB100/500 select pin pull high, low or float.

    8.Pin 8 -- /CHG, Open collector output pull up required. OK to float if not used.

    9.Pin 9 – TS, Connect to NTC resistor in battery pack or on board to limit temperature range of charge. Ground with 10k if not used. Note if used with removable battery pack protection from ESD or additional filtering is recommended.

    10.Pin 10 -- OUT, output filter capacitor 1uF to 10uF range required. Locate close to the device. Should be ceramic (MLCC) with good high frequency response. Voltage will be regulated to 4.2V lower voltage rating than input can be used.

    11.Thermal Pad – Linear regulators can have high power dissipation. Connect to thermal plane with mult vias.

    Power dissipation on ISET and PRETERM resistor is very low and can be small package.

    Also see layout section of Data Sheet, section 11.
  • 除了PCB因素外,还有其他建议吗?谢谢~