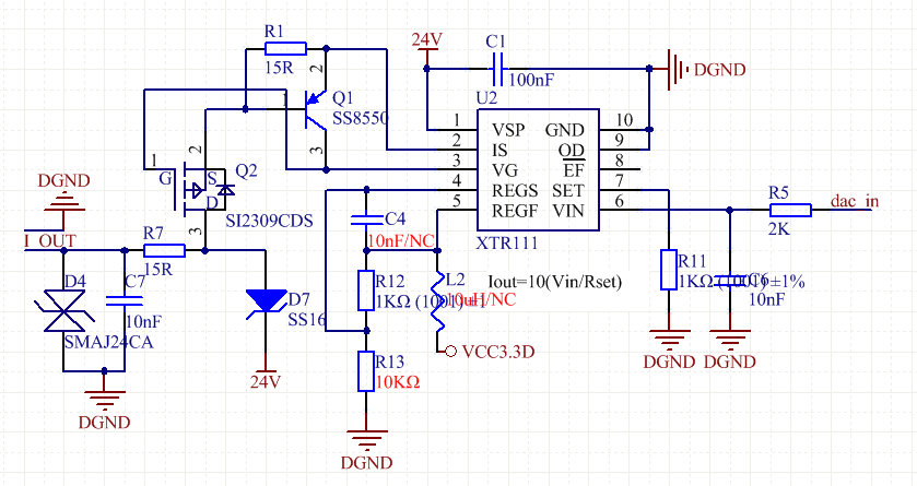
在使用从此电路的时候,SI2309CDS发热严重,这是正常现象吗,其中更换封装大一点的PMOS IRFR9120NTRPBF,也是同样有发热的现象,有点不正常
This thread has been locked.
If you have a related question, please click the "Ask a related question" button in the top right corner. The newly created question will be automatically linked to this question.
在使用从此电路的时候,SI2309CDS发热严重,这是正常现象吗,其中更换封装大一点的PMOS IRFR9120NTRPBF,也是同样有发热的现象,有点不正常