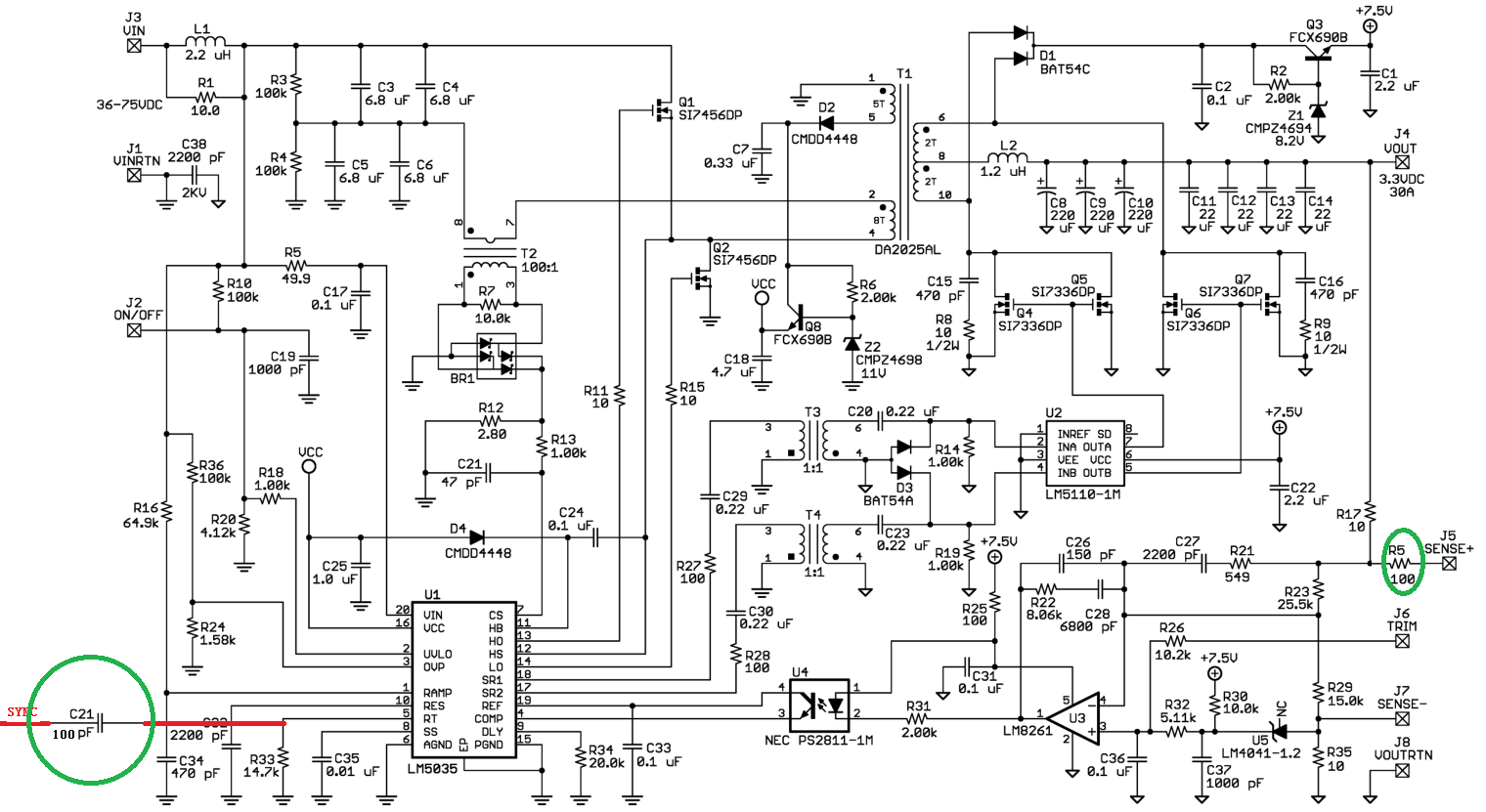
仿着开发板,做了一个半桥电源,想测试一下伯德图。
和开发板不同的是,我在sense+端又串了一个100欧电阻,用于调节2块并联时用的。
我将注入的小正弦波夹在VOUT和sense+端,测出的伯德图如下:
增益基本为1,相位基本为180度。
请问,是我多加了100欧的R5电阻导致的吗?是应该在R17两端注入小正弦波信号吗?
This thread has been locked.
If you have a related question, please click the "Ask a related question" button in the top right corner. The newly created question will be automatically linked to this question.
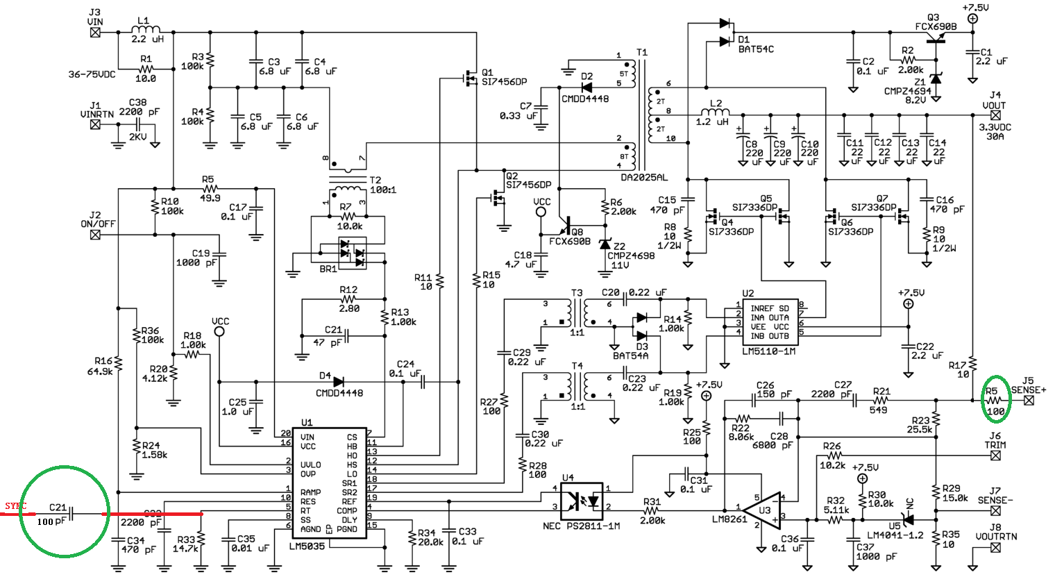
仿着开发板,做了一个半桥电源,想测试一下伯德图。
和开发板不同的是,我在sense+端又串了一个100欧电阻,用于调节2块并联时用的。
我将注入的小正弦波夹在VOUT和sense+端,测出的伯德图如下:
增益基本为1,相位基本为180度。
请问,是我多加了100欧的R5电阻导致的吗?是应该在R17两端注入小正弦波信号吗?