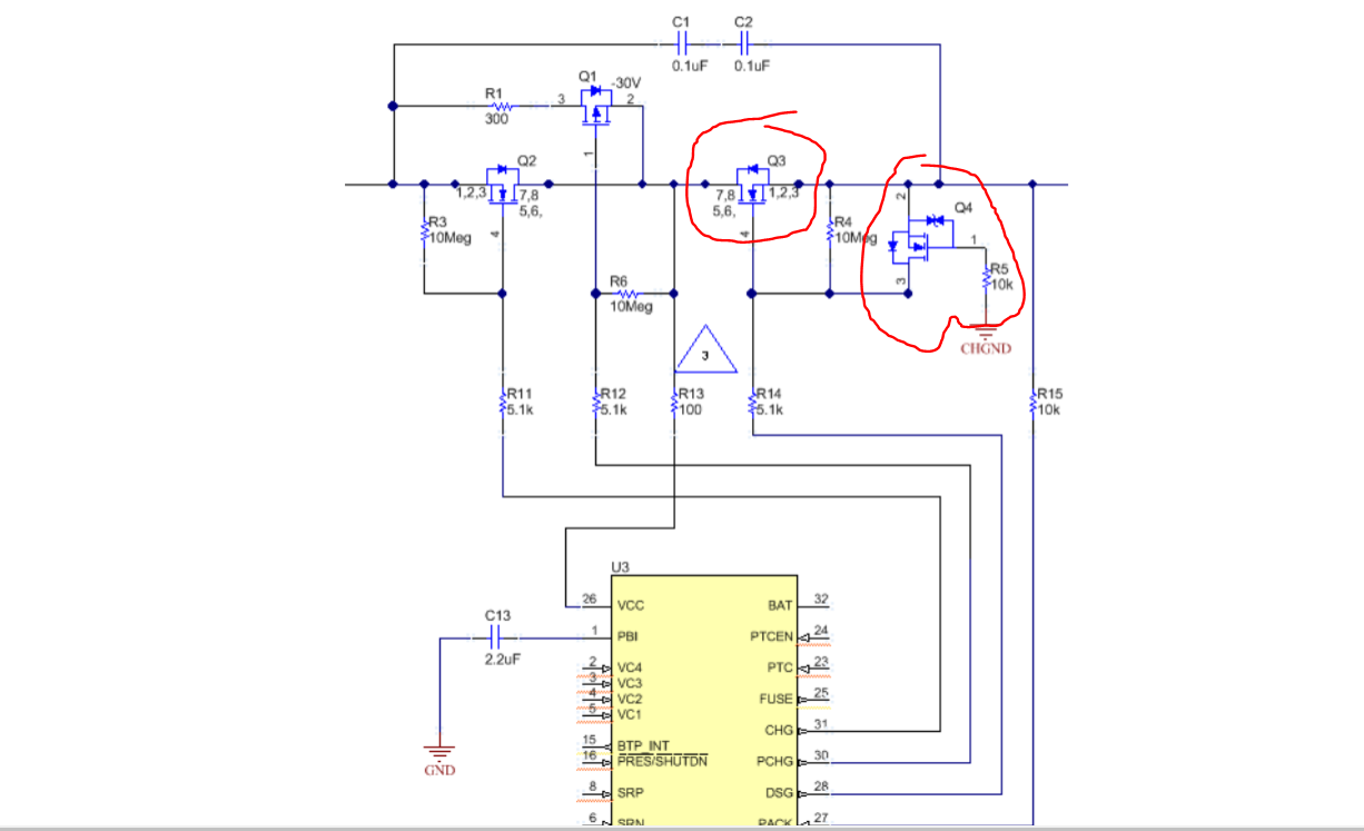
在使用bq40z50-R2过程中,规格书上声称,Q4可以防止在适配器反接的时候,损坏Q3?这句话怎么理解??它怎么就能起到保护作用了??感觉加这个mos管没什么用啊,还浪费成本,可以麻烦解释一下吗???
This thread has been locked.
If you have a related question, please click the "Ask a related question" button in the top right corner. The newly created question will be automatically linked to this question.
在使用bq40z50-R2过程中,规格书上声称,Q4可以防止在适配器反接的时候,损坏Q3?这句话怎么理解??它怎么就能起到保护作用了??感觉加这个mos管没什么用啊,还浪费成本,可以麻烦解释一下吗???
如果charger的正负接反了,那Q3的S端,即P+是负压,如果没有Q4导通,那Q3一直关不断。这就相当于短路。