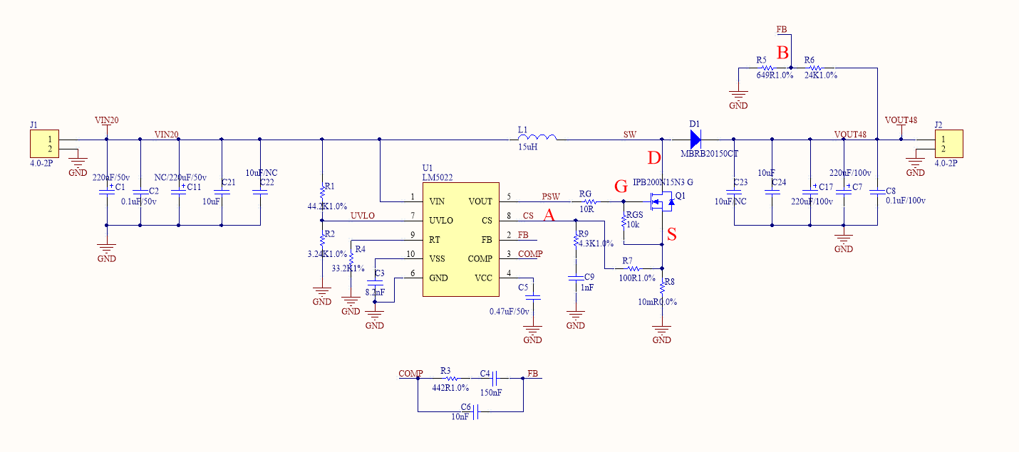
我做的是DC-DC,Vin23-33V,,Vout48V,Pout200W。板子做出来后效率只有80%。下面是原理图和测试的波形图。
通道1:VGS 2:VG 3:GND(VIN)-GND(VOUT)
通道1:VGS 2:VG 3:GND(VIN)-GND(VOUT)
This thread has been locked.
If you have a related question, please click the "Ask a related question" button in the top right corner. The newly created question will be automatically linked to this question.
我做的是DC-DC,Vin23-33V,,Vout48V,Pout200W。板子做出来后效率只有80%。下面是原理图和测试的波形图。
通道1:VGS 2:VG 3:GND(VIN)-GND(VOUT)
通道1:VGS 2:VG 3:GND(VIN)-GND(VOUT)
这个承受不了200W吧,效率主要是由你的开关损耗和导通损耗影响
所以MOS选取要找一个阻抗小的,且Qg也很小的才可以
另外你的肖特基本身在大电流下损耗也会很高的