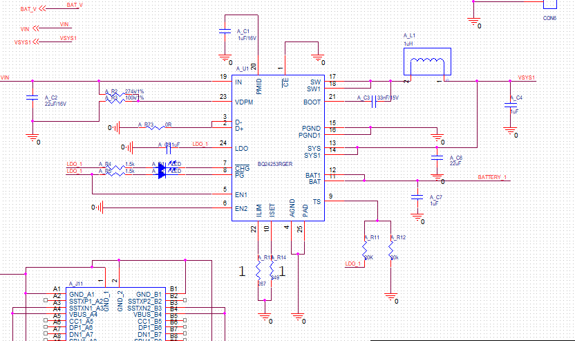
1、如上电路,PG\为低电平,CHG\是高电平,
2、我用稳压电源给电池充电,我把输入电压从0V开始上调,调到3..7V左右然后一直调到9V都可以开始充电,但是我如果直接用5V输入,就不能充电,这是为什么呢?
This thread has been locked.
If you have a related question, please click the "Ask a related question" button in the top right corner. The newly created question will be automatically linked to this question.
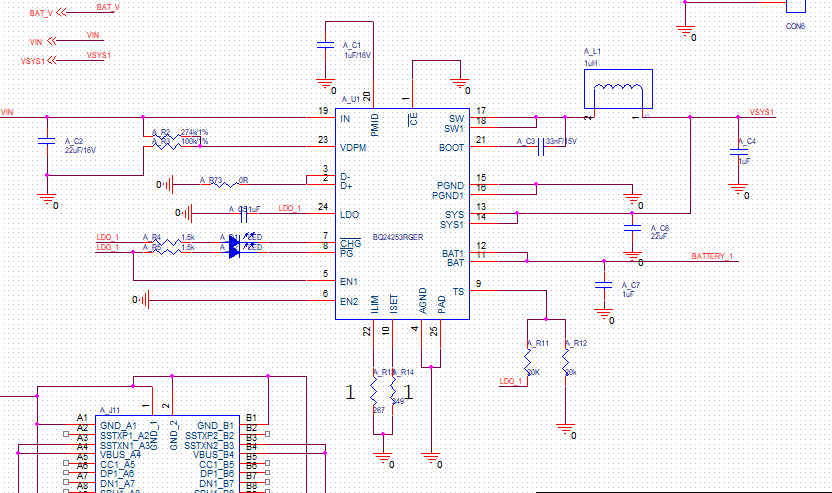
1、如上电路,PG\为低电平,CHG\是高电平,
2、我用稳压电源给电池充电,我把输入电压从0V开始上调,调到3..7V左右然后一直调到9V都可以开始充电,但是我如果直接用5V输入,就不能充电,这是为什么呢?
已经解决,那个USB短接不需要接地,接地就出现上面的现象