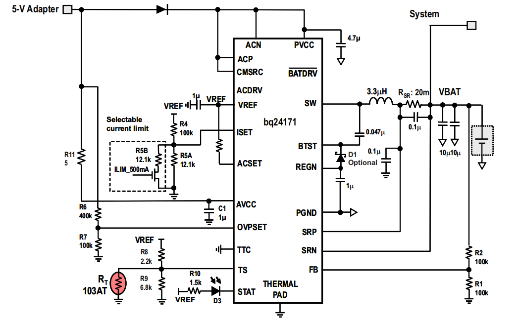
实际工作时发现,在接电池情况下,若将一个模拟负载的10欧姆电阻并联在System对地线两端,系统工作正常。
若将电池去掉,仅外接电源适配器,同时模拟负载的10欧姆电阻依然并联在System对地线两端,用于模拟无电池情况下,仅使用适配器供电,此时发现System对地电压被拉至约1.6V。
请问:是我电路设计中有问题,还是该种工作模式不支持去掉电池,仅使用适配器供电???
望解答,不胜感激
This thread has been locked.
If you have a related question, please click the "Ask a related question" button in the top right corner. The newly created question will be automatically linked to this question.
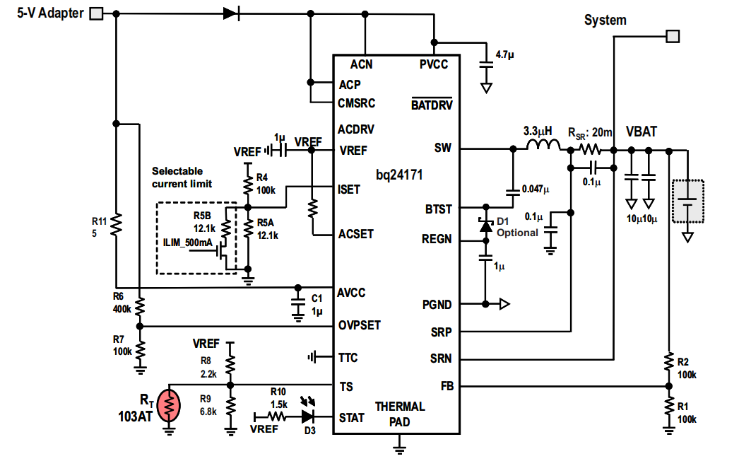
实际工作时发现,在接电池情况下,若将一个模拟负载的10欧姆电阻并联在System对地线两端,系统工作正常。
若将电池去掉,仅外接电源适配器,同时模拟负载的10欧姆电阻依然并联在System对地线两端,用于模拟无电池情况下,仅使用适配器供电,此时发现System对地电压被拉至约1.6V。
请问:是我电路设计中有问题,还是该种工作模式不支持去掉电池,仅使用适配器供电???
望解答,不胜感激