This thread has been locked.

If you have a related question, please click the "Ask a related question" button in the top right corner. The newly created question will be automatically linked to this question.

LM5164稳压输出12V波形不稳定



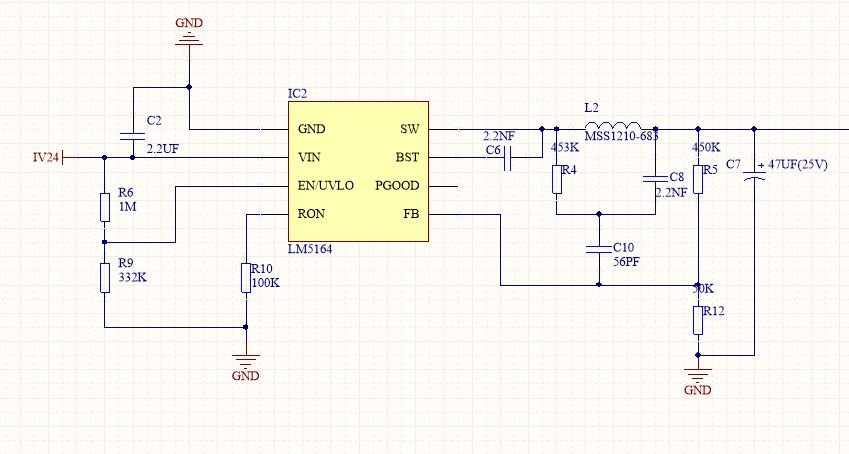
按做推荐电路和推荐PCB弄得板子,输出电容我已经试着加到220uF了,但是电压输出依旧不理想。

电路图:

电压输出波形图: