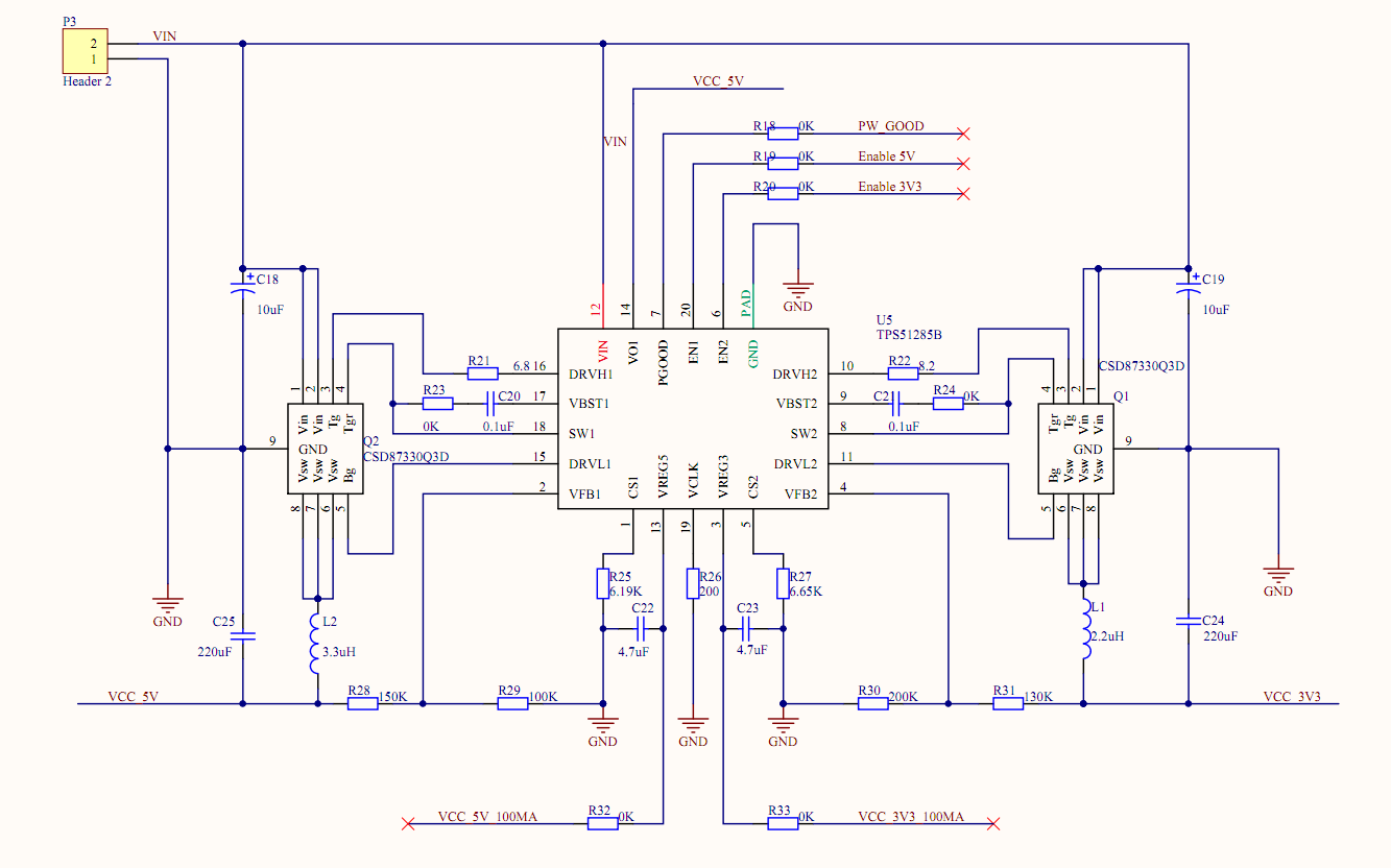
我按照TPS51285B手册里的参考设计做了6片实验板,现在的情况是:
1、6片板子的3.3V和5V都没有电压输出(EN1和EN2都接到了VREG5)。
2、6片板子的VREG5都有5V输出,VREG3有3.3V输出
3、6片板子的VBST1和VBST2都有4.8-5V的电压
4、上电后,有2块板子的EN1和EN2悬空时测量电压为1V以下,其它4块EN1和EN2悬空时测量电压为3V左右
5、断电测量,当焊接VCLK对地200欧电阻后,有3块板子VREG5引脚对地阻值显示654左右,其它3块阻值很大
6、如果不焊接3.3u的L2电感,测量Q2的Vsw有2V的电压,焊接L2电感后,电感前后都没有电压了。
7、与TPS51285B手册里的参考设计的区别只是3.3V与5V的输出端各用了1颗220uf的钽电容,参考设计各用了2颗220uf电容
8、如果3.3V与5V的输出端没有负载,用万用表会测到电压吗?我现在在一片板子的5V输出上接了一个LED做为负载,不过依然没有电压
下面是电路图,请大佬们指导一下,下一步我该怎么行动。

