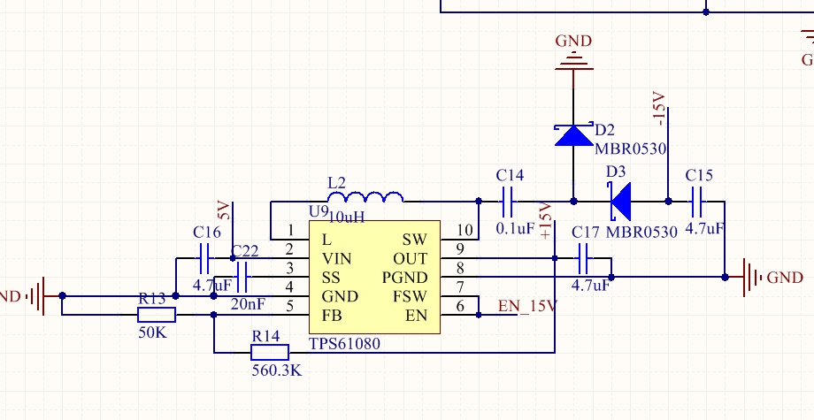
如图,按TPS61080手册上的电路做的板子,输入是5V,FSW和EN引脚是用的MSP430的IO引脚控制的,当EN高电平时,本来输出应该是±15V,实际输出为正负7伏左右,且芯片及电感发热严重,时间长后板子高温自动断电。
正负电源是给运放芯片供电用的,对电流要求不高,30mA以下足够。
同样的原理图做了几次板子,有两次可以用,
不发热,有两次发热不能用,不知道原因,请问有前辈给点建议吗?
因为板子对体积要求很高,请问还有别的芯片可以配合差不多少的元件达到±15V输出的吗?我找了好久tps61080这是体积比较小的了。
恳请赐教,谢谢!
datasheet里的电路:
我的板子:

