Other Parts Discussed in Thread: PTD08A010W
各位大神,
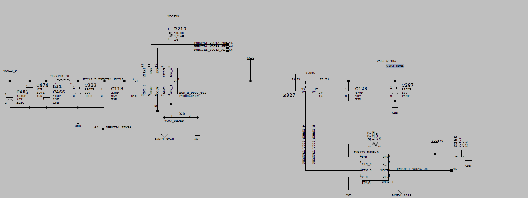
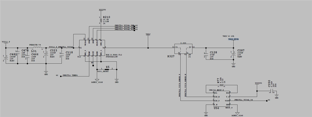
我现在在用VC707FPGA开发板,里面用到了PTD08A010W电源芯片这个小模块,默认的情况是12V转1.8V的,但现在我由于项目需求,需要将1.8V修改为3.3V的电压,通过FPGA技术支持的人说,TI这个芯片可能通过软件编程来修改这个输出电压,请问谁能给出具体的方案吗?我主要是要修改VADJ_FPGA的输出电压,下图为具体的电路以及电路原理图:(拜托各位啦)
This thread has been locked.
If you have a related question, please click the "Ask a related question" button in the top right corner. The newly created question will be automatically linked to this question.
Other Parts Discussed in Thread: PTD08A010W
各位大神,
我现在在用VC707FPGA开发板,里面用到了PTD08A010W电源芯片这个小模块,默认的情况是12V转1.8V的,但现在我由于项目需求,需要将1.8V修改为3.3V的电压,通过FPGA技术支持的人说,TI这个芯片可能通过软件编程来修改这个输出电压,请问谁能给出具体的方案吗?我主要是要修改VADJ_FPGA的输出电压,下图为具体的电路以及电路原理图:(拜托各位啦)