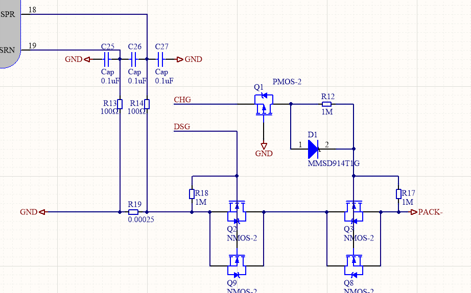
Hi,最近在使用BQ76920设计电池时,CHG和DSG一直是低电平的,但是Pack+到Pack-仍然有电流,其中Pack+到GND的电压为16.5V,PACK+到PACK-的电压有12V。同时我也测量了GND到PACK-的阻值是在10MΩ,请帮忙解答....
This thread has been locked.
If you have a related question, please click the "Ask a related question" button in the top right corner. The newly created question will be automatically linked to this question.
Hi,最近在使用BQ76920设计电池时,CHG和DSG一直是低电平的,但是Pack+到Pack-仍然有电流,其中Pack+到GND的电压为16.5V,PACK+到PACK-的电压有12V。同时我也测量了GND到PACK-的阻值是在10MΩ,请帮忙解答....