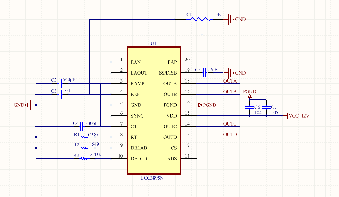
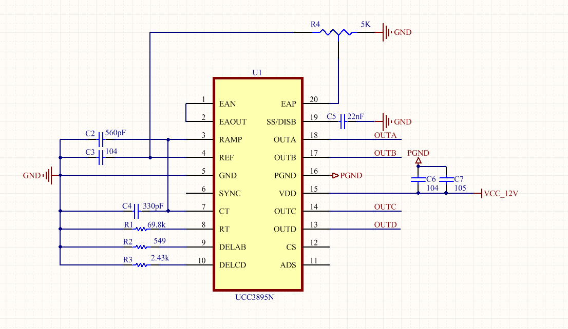
我自己试着用UCC3895N搭了实验电路,试图用电位器(图中R4)来模拟EAP处的反馈电压,但是发现输出的PWM占空比并没有变化,这是为什么?
This thread has been locked.
If you have a related question, please click the "Ask a related question" button in the top right corner. The newly created question will be automatically linked to this question.
确实如此,在调整电位器时占空比始终不变化。但是工作周期是可以调节的。所以排除电源及芯片的问题。