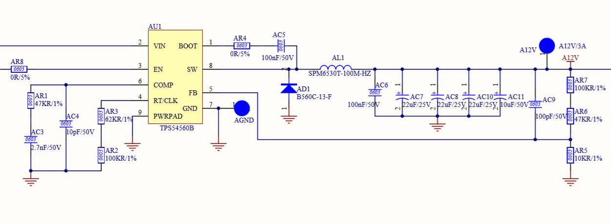
在使用TPS54560的时候,做了一下产品的叠加低频交流测试,发现电感啸叫。24V转12V输出,输出电流0.7A。
做的是120s内由50HZ的正玄波升到20KHz正玄波,之后再降到50HZ。
在这个过程中,当叠加的频率超过1KHz的时候,电感开始啸叫,降低至1KHz的时候,电感啸叫结束。
做了大量的实验。情况依然如此。。电源输入前端加220Uf的电解电容,只能降低一些声音,再加大电解电容,就没明显改善了。
求高手指导。
This thread has been locked.
If you have a related question, please click the "Ask a related question" button in the top right corner. The newly created question will be automatically linked to this question.