Other Parts Discussed in Thread: TPS84320
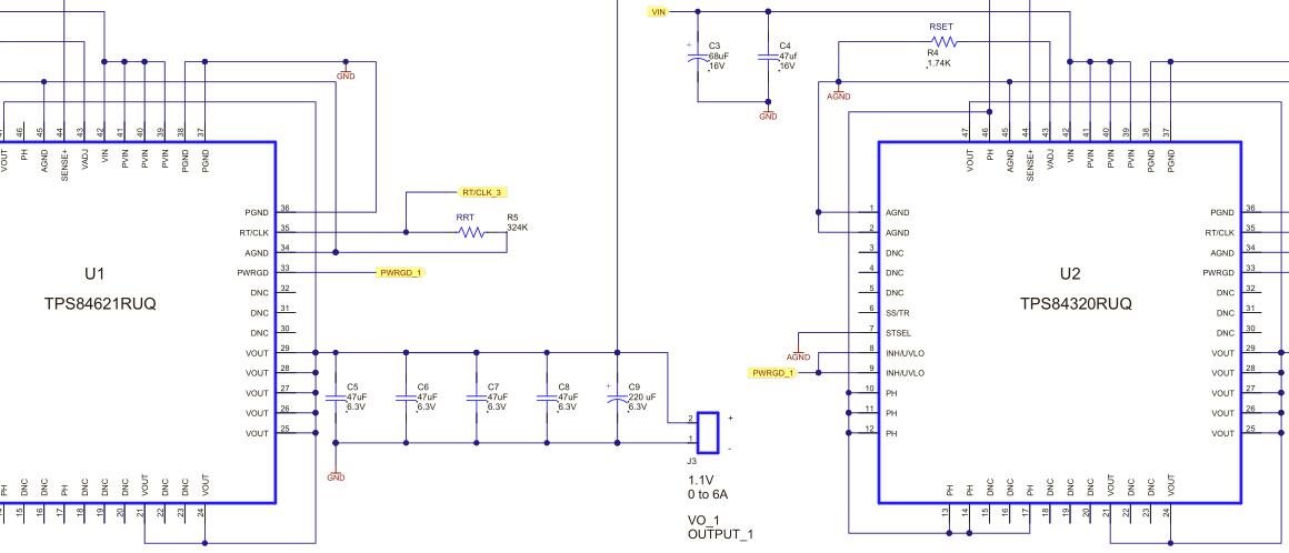
如图所示我不明白为什么还要在INH/UVLO引脚上加一个5.1V的稳压二极管按照手册上,R7和R8不就能提供芯片的开启电压了吗?那加上5.1v的稳压管,那这个图上的8v开启电压还有什么意义?还有为什么PWRGD引脚能驱动TPS84320工作,PWRGD引脚在芯片正常工作下输出电平是多大?
PMP8571_Schematic.pdf
This thread has been locked.
If you have a related question, please click the "Ask a related question" button in the top right corner. The newly created question will be automatically linked to this question.
Other Parts Discussed in Thread: TPS84320
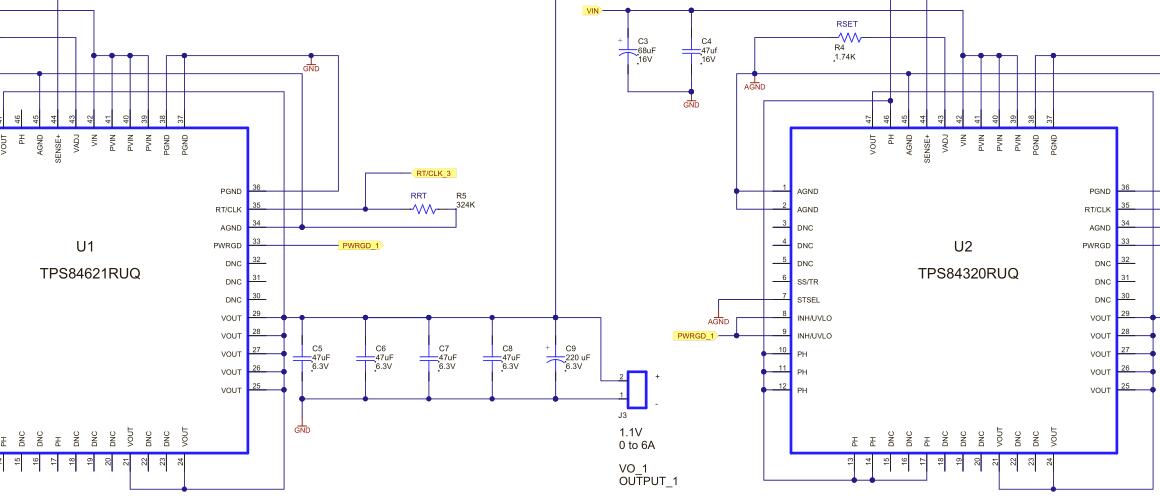
如图所示我不明白为什么还要在INH/UVLO引脚上加一个5.1V的稳压二极管按照手册上,R7和R8不就能提供芯片的开启电压了吗?那加上5.1v的稳压管,那这个图上的8v开启电压还有什么意义?还有为什么PWRGD引脚能驱动TPS84320工作,PWRGD引脚在芯片正常工作下输出电平是多大?
PMP8571_Schematic.pdf