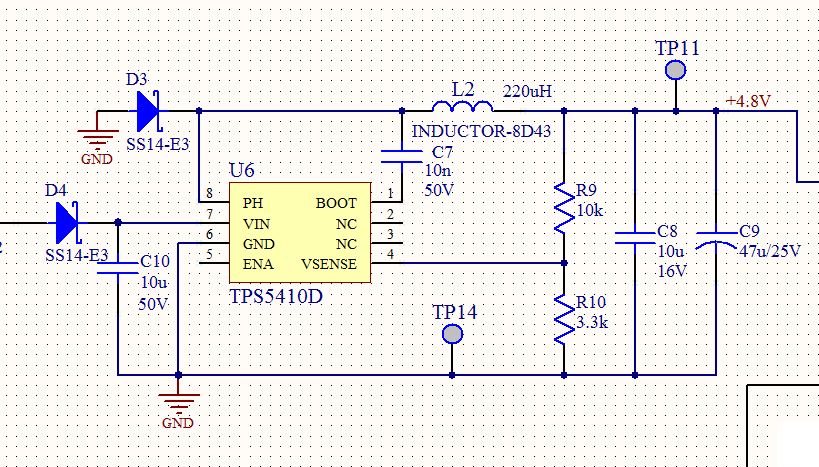
TPS5410 的PH引脚连接二极管和电感,波形上升延缓(图2蓝色曲线)的可能原因有哪些呢?图1是原理图
图1. 原理图
图2。蓝色线为TPS5410 PH引脚波形
This thread has been locked.
If you have a related question, please click the "Ask a related question" button in the top right corner. The newly created question will be automatically linked to this question.
TPS5410 的PH引脚连接二极管和电感,波形上升延缓(图2蓝色曲线)的可能原因有哪些呢?图1是原理图
图1. 原理图
图2。蓝色线为TPS5410 PH引脚波形