This thread has been locked.

If you have a related question, please click the "Ask a related question" button in the top right corner. The newly created question will be automatically linked to this question.

TPS62203 异常损坏

Other Parts Discussed in Thread: TPS62203

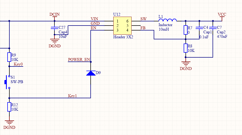
连续使用了5片TPS62203  开始使用都很正常 但是几个小时之后就莫名的损坏了。 损坏后的现象是异常发热,但是输出电压正常。

R8 开路  损坏后的片子 如果将C7按照手册上换成10uF 直接无法正常启动

  • Hi
    电感感量时10uH, 输出10uF, 0.1uF不要,看看能否启动?
    你的电路就是输出电容用的比较大,启动会比较慢,应该不至于烧芯片。
    使用中输入输入电压范围,输入不要有硬开关或者热插拔之类操作。也可以用示波器监控一下输入看看?
    其次注意电感饱和电流。
    两外问一下芯片损坏,阻抗上有异常吗?哪个脚?
  • 多数还是布线问题,输入电压引线先到了 芯片的VIN脚 然后才连线至C27 中间约有1cm左右的距离。更换了电容位置后,目前测试正常。

  • Hi

        输入电容是需要尽量靠近芯片ViN脚,否者可能产生瞬态的震荡,如果电压是下拉以为更大的电流输入,造成功耗增加。如果是电压较高,是可能造成过压以至于消耗更多的电流,会造成芯片发热或者损坏。