This thread has been locked.

If you have a related question, please click the "Ask a related question" button in the top right corner. The newly created question will be automatically linked to this question.

LM3150输出异常



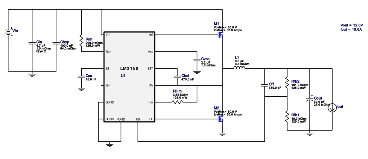
如图所示,3150输出电压波形。24v转12V 10A