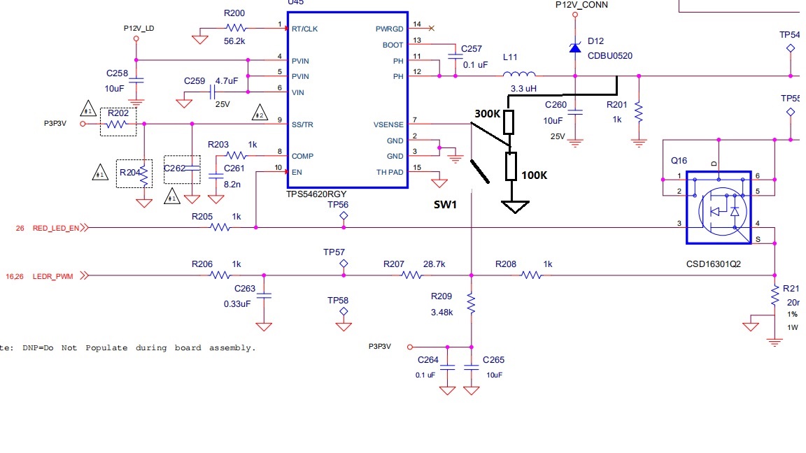
我们仿照DLP4500 EVM的LED供电线路:
SW1开路的时候 TP54输出3.3V。
SW1合上的时候,根据PWM占空比 ,输出2.5~3.5V电压。
现在发现 合上SW1,再打开,TP54 输出严重纹波
请问大概是什么问题?
This thread has been locked.
If you have a related question, please click the "Ask a related question" button in the top right corner. The newly created question will be automatically linked to this question.
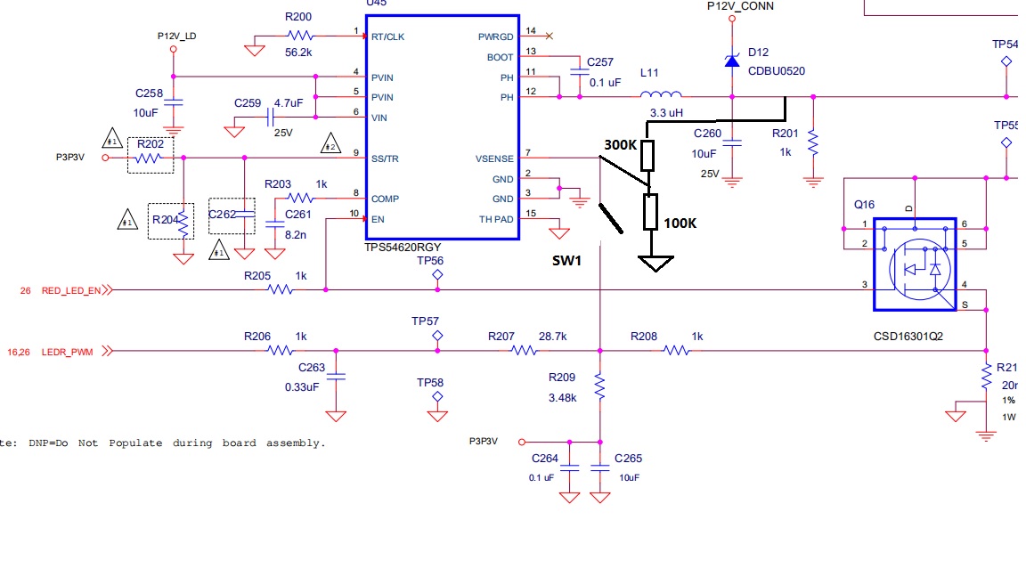
我们仿照DLP4500 EVM的LED供电线路:
SW1开路的时候 TP54输出3.3V。
SW1合上的时候,根据PWM占空比 ,输出2.5~3.5V电压。
现在发现 合上SW1,再打开,TP54 输出严重纹波
请问大概是什么问题?
Hi
建议你根据LED特性算一下输出电容,然后再根据这些来算补偿电路。
这颗芯片没有LED设计文档,你可以找一些类似有LED方案的DC/DC芯片,仿照起来重新计算参数。