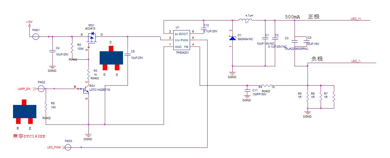
根据datasheet给的参考电路设计,焊接后发现fb电压为0.78V左右,不是0.2V。LAMP_EN和LED_PWM都是3V电压
电路图如下:
FB和boot波形如下:
This thread has been locked.
If you have a related question, please click the "Ask a related question" button in the top right corner. The newly created question will be automatically linked to this question.
我用万用表测量也是0.7V。所以我认为FB这点的电压,我示波器测量的波形是正确的。
主要是现在的电流是0.7/1.5=460mA,而不是0.2/1.5=133mA,这里我换了好几个芯片是一致。这是我原理上就出现问题了吗?