This thread has been locked.

If you have a related question, please click the "Ask a related question" button in the top right corner. The newly created question will be automatically linked to this question.

TL497AC电感啸叫



反压稳压器

Vin:  5V

Vout:  -12  ---  -20V

Iout(MAX):  50mA

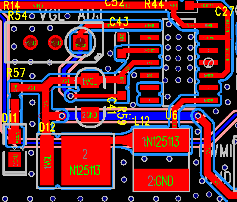
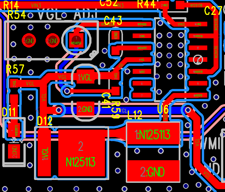
sch和pcb如下:

设备限制,暂无输出波形,预计之后补上。

接240欧姆电阻负载时,输出电流51mA,电感啸叫。劳烦各位出谋划策了。