This thread has been locked.

If you have a related question, please click the "Ask a related question" button in the top right corner. The newly created question will be automatically linked to this question.

TPS386000 WDI上升很缓是否可以

Other Parts Discussed in Thread: TPS386000, LSF0108

你好

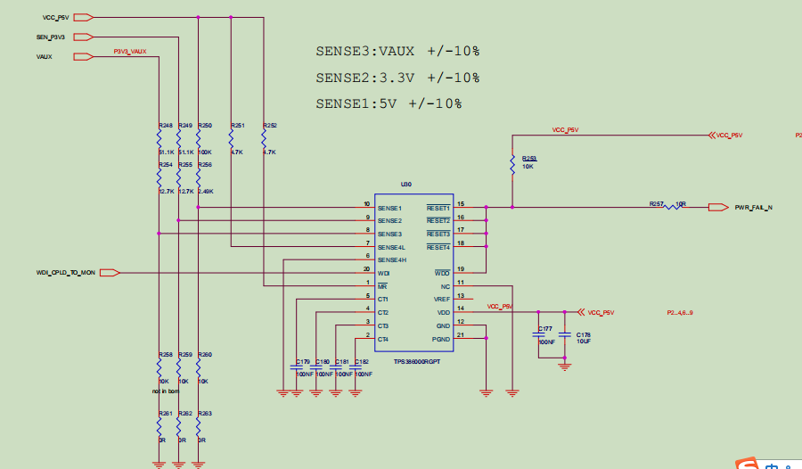
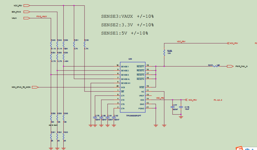
   我在使用TPS386000 的时候,发现WDI信号上升沿很缓,如下图

这款芯片,我们只使用电源监控功能,不需要上电时序

WDI信号是cpld输出的,频率500KHz,输出为3.3V,信号很好,过了TI的电平转换芯片LSF0108之后,测试信号上升沿变缓

请帮忙看看,这个信号是否可以满足TPS386000 的喂狗需求,谢谢