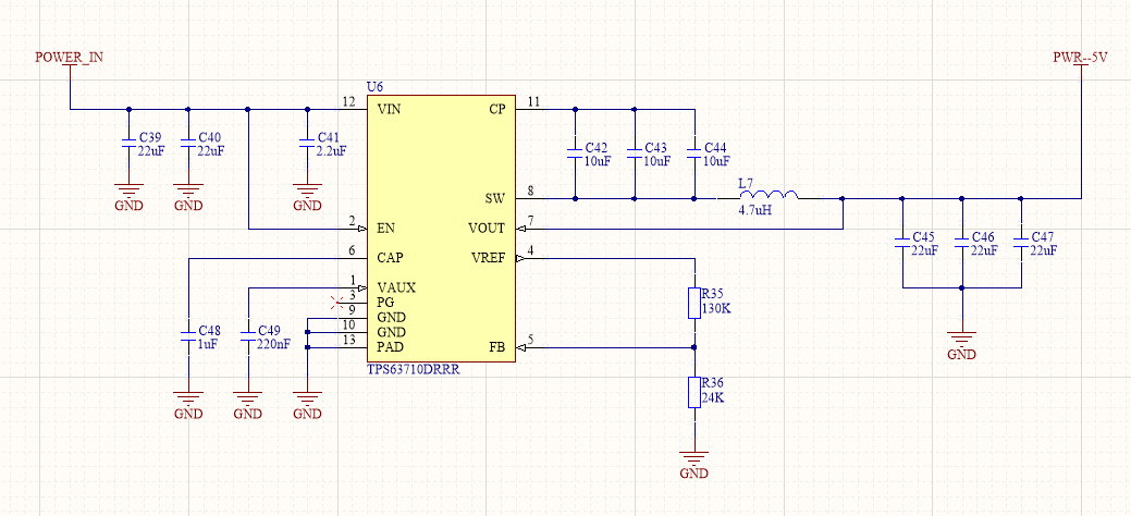
第一次用这个款负压芯片,先做了一个EVM板。下面三张图分别是:数据手册22页的参考设计,自己根据参考设计画的原理图,PCB。
自己画的原理图和参考手册的区别是,PG悬空了,除此之外都相同。4.7uh电感选用的是cd54贴片功率电感。电阻都是精密电阻。
需求是,输入12V,输出-5V。测试了几块样板,发现实际输出在-0.6V到-1.4V之间慢慢跳变。
求问,可能是什么原因?
This thread has been locked.
If you have a related question, please click the "Ask a related question" button in the top right corner. The newly created question will be automatically linked to this question.
第一次用这个款负压芯片,先做了一个EVM板。下面三张图分别是:数据手册22页的参考设计,自己根据参考设计画的原理图,PCB。
自己画的原理图和参考手册的区别是,PG悬空了,除此之外都相同。4.7uh电感选用的是cd54贴片功率电感。电阻都是精密电阻。
需求是,输入12V,输出-5V。测试了几块样板,发现实际输出在-0.6V到-1.4V之间慢慢跳变。
求问,可能是什么原因?