This thread has been locked.

If you have a related question, please click the "Ask a related question" button in the top right corner. The newly created question will be automatically linked to this question.

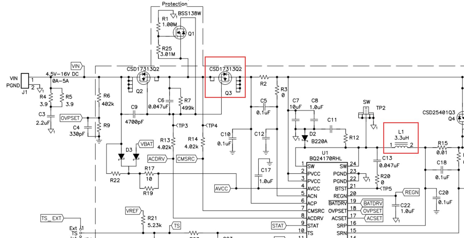
BQ24170 4A充电方案,相关IC比较发烫,正常温度范围是多少?

Other Parts Discussed in Thread: BQ24170

BQ24170 4A充电方案,参照官网EVM设计,充电过程,使用热成像仪测量 BQ24170、Q3和L1的最高温度分别约为:65℃左右,64℃~68℃,65~70℃。请问TI工作人员,此温度是属于正常范围吗?由于TI的评估板未给出板卡器件温度成像图,不能做参照,希望TI人员可以给出个参照范围。或者实测提供下评估板的器件最高温度。