This thread has been locked.

If you have a related question, please click the "Ask a related question" button in the top right corner. The newly created question will be automatically linked to this question.

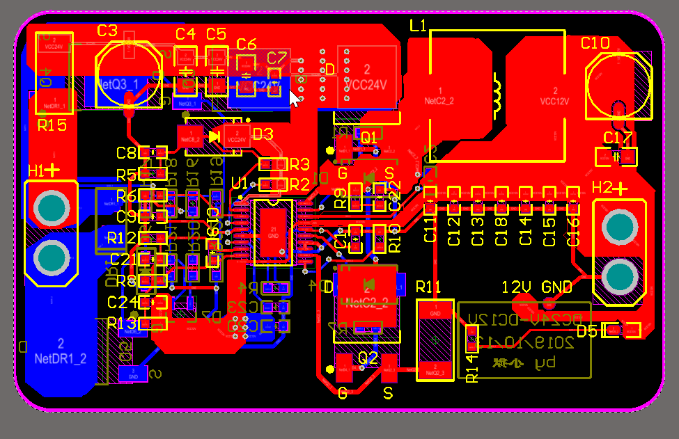
LM25116 24-12VMOS管波形异常



一个24-12V,额定6A的板子,焊接好调试时发现MOS管波形不对劲,板子发热严重(尤其是电感)

不知道该怎么改了求求大家帮帮忙QAQ

空载时: