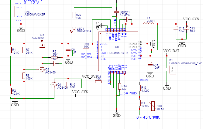
电路图如上,现在问题是:
1、插入电脑USB,5V,VCC_SYS 3.8V 输出正常;不插USB,电池插上,VCC_SYS 3.8V 输出正常;
2、电池插上,且USB 5V ,VCC_SYS 3.8V 输出正常;但是,不充电,寄存器值为:
BQ24195 Reg0-7: Reg0: 05 Reg1: 1B Reg2: 61 Reg3: 11 Reg4: B2 Reg5: 0A Reg6: 01 Reg7: C3
BQ24195 REG08 System Status Register: 04 ,电源good,无输入源?
BQ24195 REG09 Fault Register: 06
REGN 引脚 无任何电压输出。
就是说,一直不充电,怎么回事情?另外,我尝试将D-拉倒GND,也不行。
在线等。
