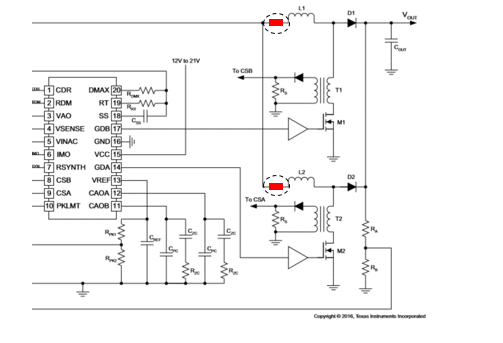
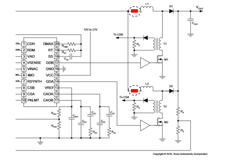
datasheet的推荐电流采样是采集的mosfet的管电流,电流采样能按下图红色修改吗?直接采样电感电流
This thread has been locked.
If you have a related question, please click the "Ask a related question" button in the top right corner. The newly created question will be automatically linked to this question.