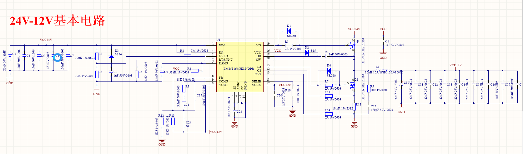
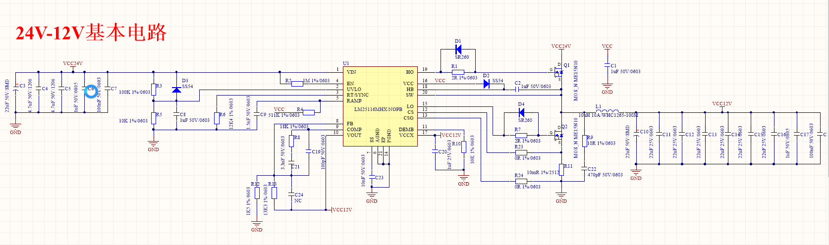
大家好,请教一个问题,设计的板子是24转12V,6A额定电流的。设计好后电压和电流都能达到要求,但MOS管波形不太对,想请教一下大家到底是哪里出了问题,该怎么改,谢谢大家了!!之前有人提到是PCB的问题,可是我LAYOUT几次都是一样的波形......
This thread has been locked.
If you have a related question, please click the "Ask a related question" button in the top right corner. The newly created question will be automatically linked to this question.
大家好,请教一个问题,设计的板子是24转12V,6A额定电流的。设计好后电压和电流都能达到要求,但MOS管波形不太对,想请教一下大家到底是哪里出了问题,该怎么改,谢谢大家了!!之前有人提到是PCB的问题,可是我LAYOUT几次都是一样的波形......