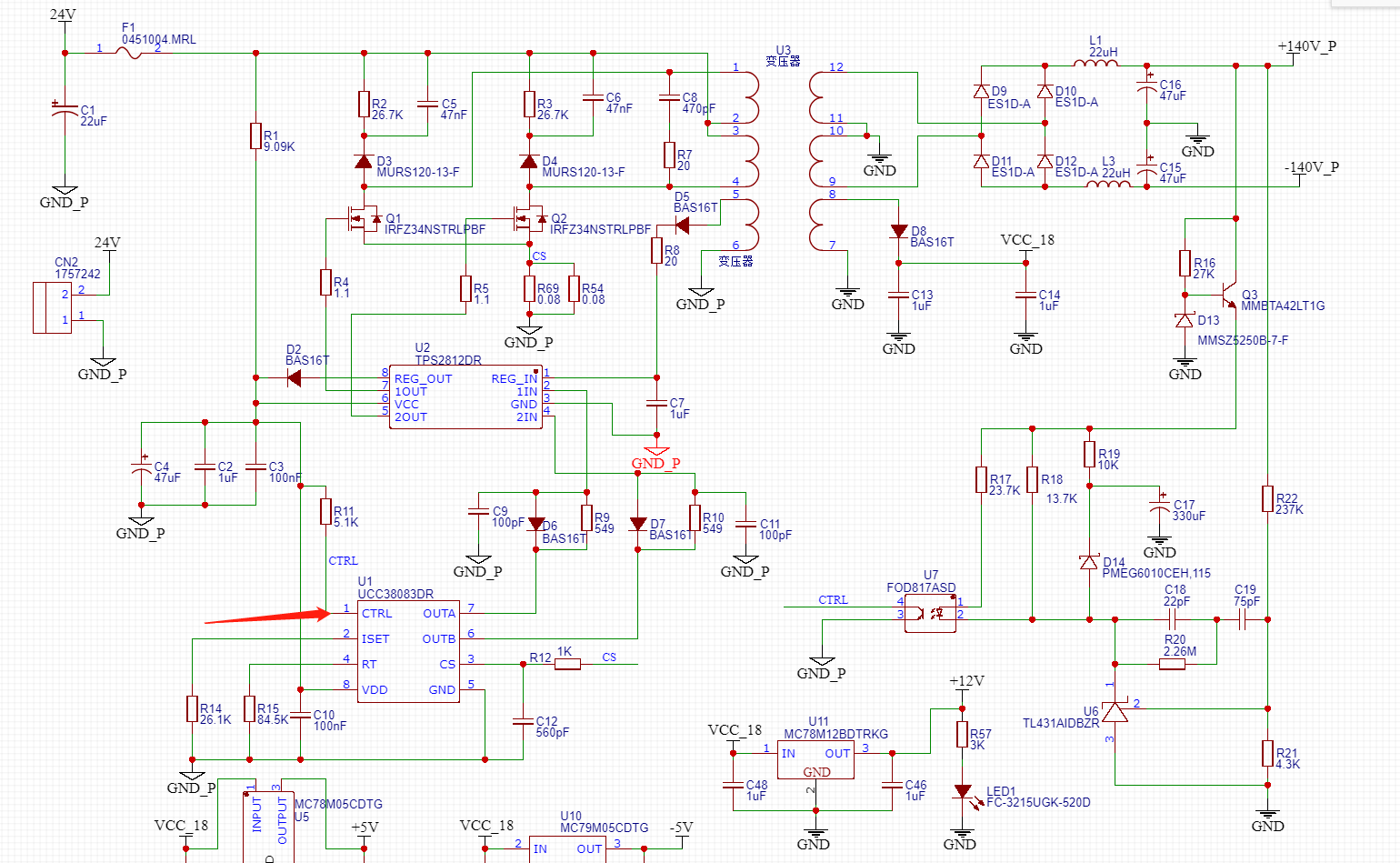
设计了一个24V转140v的电源、应用的ic是ucc38083、拓扑用到了推挽模式、目前遇到了一下问题、15V上电后有电压输出140V左右、而且随着输入电源升高输出电压也升高、用示波器测量其中一个mos的VGS波形后发现占空比接近50%、接近满占空比、怀疑反馈没有做好。
2、电源15V上电后、UCC38083一脚CTRL用分压电阻分压、从10v到1.2V之间 占空比几乎不变、只有降到1.2V以下占空比才开始减小、
3、测量UCC38083一脚CTRL电压、输入14v后测电压10v左右、输入15v电压变成了6.8v、但是随着输入电压再增大、测量的ctrl电压也不怎那么变化了。
4、通过分压手段测量ctrl电压只有降低到1.2V一下、输出的占空比才开始减小。所以开始尝试见减小电阻R17或者增大电阻R11、但是有会出现电源输出震荡现象。
请问我这里的反馈应该怎么调节?
UCC38083反馈ctrl电压调节范围太小是否适合推挽高压输出?
一下是我的原理图请帮忙review一下


