This thread has been locked.

If you have a related question, please click the "Ask a related question" button in the top right corner. The newly created question will be automatically linked to this question.

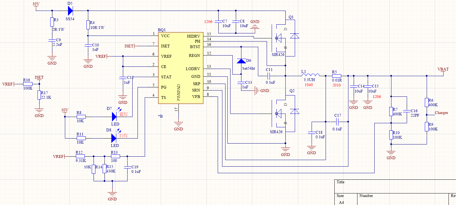
bq24600充电不正常



输入电压为14v,发现pg脚的led慢闪,输出电压正常,带载输出时led长亮,下桥臂mos发热严重且电压低于设定电压,不知道是什么问题,底下是我的原理图和PCB,希望大佬帮我看看哪里有问题。