This thread has been locked.

If you have a related question, please click the "Ask a related question" button in the top right corner. The newly created question will be automatically linked to this question.

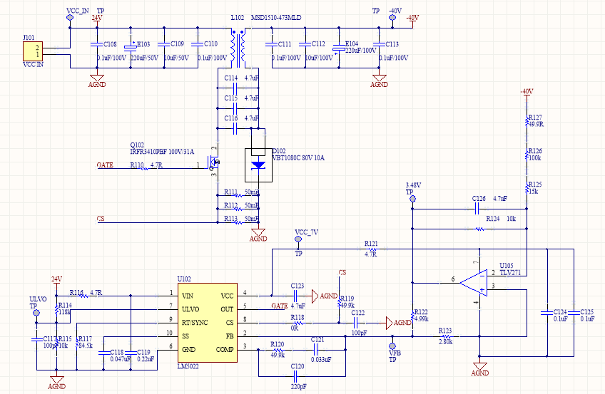
lm5022反向SEPIC架构输出纹波大?



你好,之前参照设计过一个反向SEPIC结构的-40V电源。调试发现空载时纹波比较大,带载时纹波会达到-35V左右。原理图和空载时的示波器波形如下,请教纹波大原因是什么,该如何改进?