1.想请教一下RAMP端为什么输出会是锯齿波?看到3895内部原理图,我知道SYNC端输出的是矩形波,它通过一个mos开关管来控制RAMP端的波形,那么这样一开一关,ramp端我认为应该也是矩形波才对啊,这是怎么回事呢?
2.EOUT端和RAMP端的斜波进行比较,来调整PWM的延时时间。我的问题是,EOUT端提供的电压是不是就是3895原理图中时序图里ramp&comp中的那个倾斜的波呢?
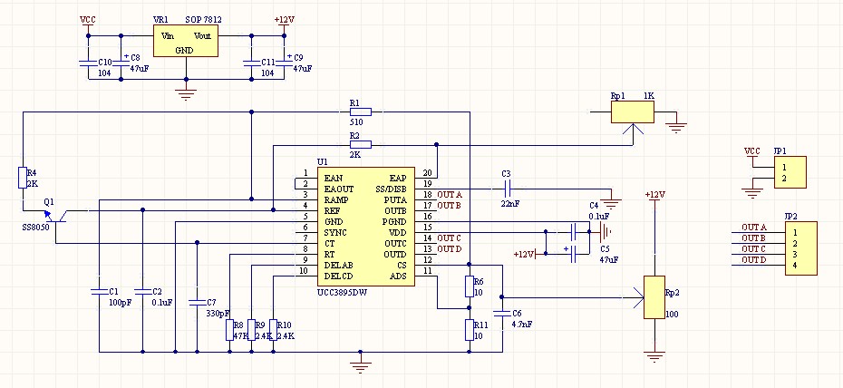
3.3895应用电路中,CT端通过一个三级管与RAMP连接那部分是起什么作用的,能麻烦解释一下吗?
忠心感谢,本人新手
