Other Parts Discussed in Thread: BQ24070
要求如下:
1.外部供电有的话优先使用外部电源供电,尽量不使用电池的电
2.外部电源输入电压为5V
3.电池是锂电池组(3.7V 4节并联)
4.IC不希望有单片机参与
5.因为输入端提供的功率不高,所以对充电电流没什么要求。主要是上面那些要求。
要实现上面这些要求有什么IC能推荐呢?
另外请问几个问题:
1.实现上面的要求是不是带路径管理功能的IC就符合了
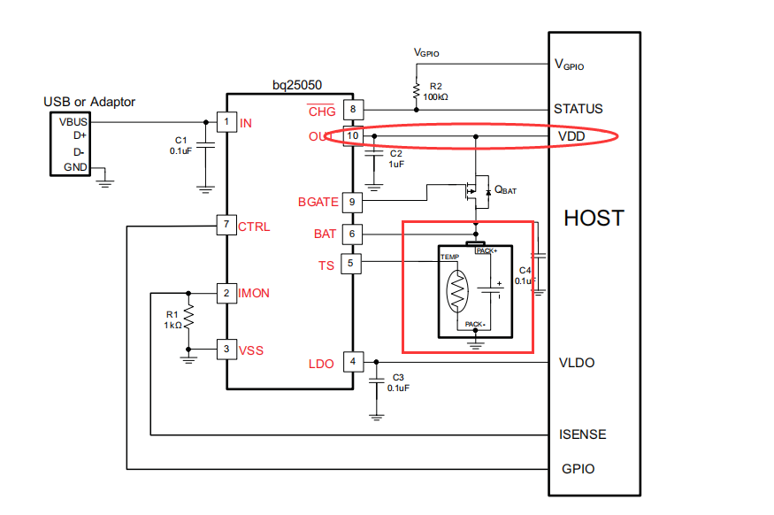
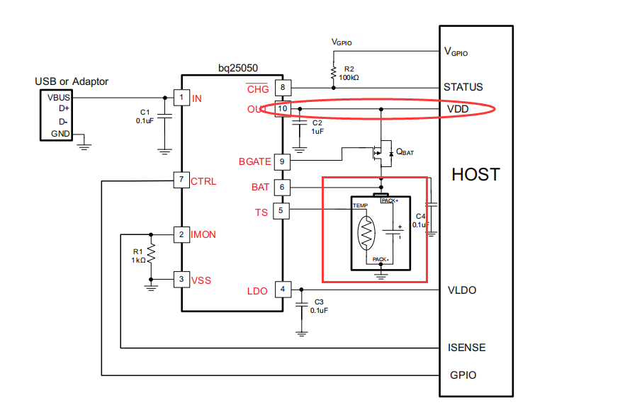
2.有了路径管理是不是我就可以不用处理电池和外部供电的切换了,切换全部交给IC了,那电路是不是可以按如下图设计了。
3.如果我拔掉电池,充电管理IC的OUT脚还能输出电压吗?能输出的话输出电流有多大呢?

