This thread has been locked.

If you have a related question, please click the "Ask a related question" button in the top right corner. The newly created question will be automatically linked to this question.

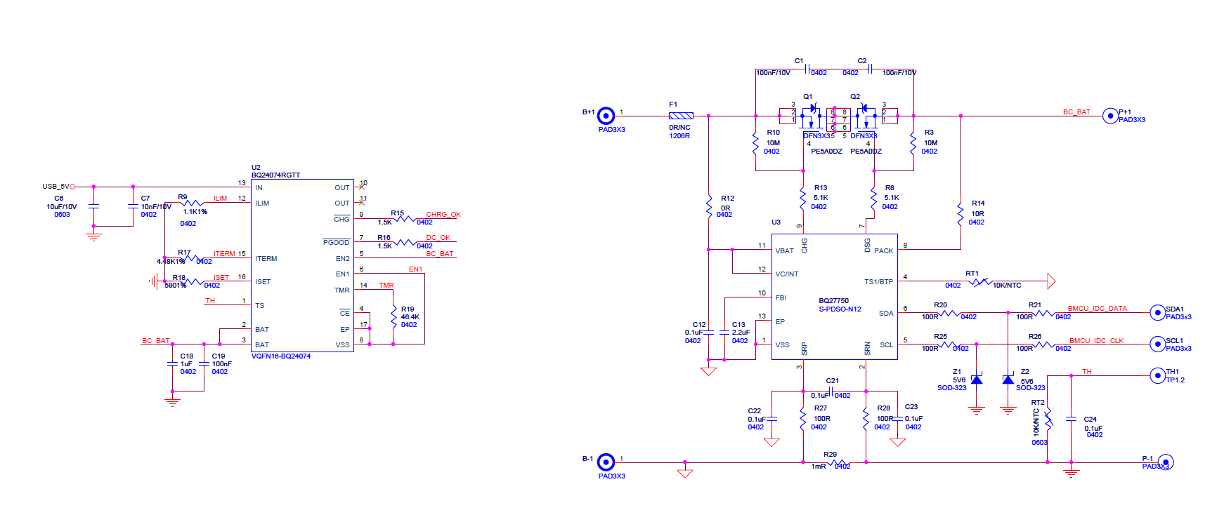
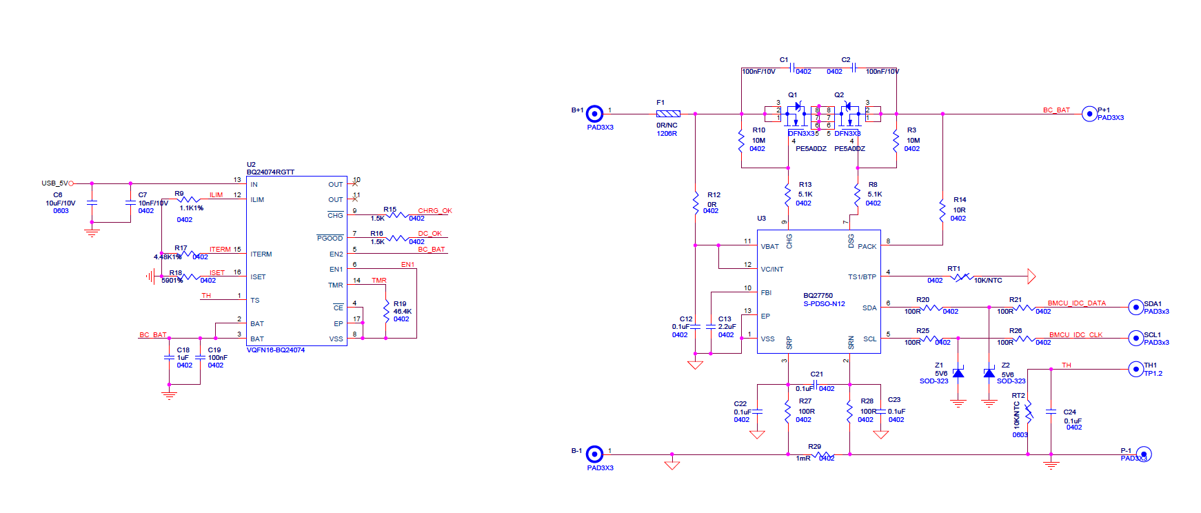
BQ24074 充電IC 電流不穩定1.3A ~ -5mA

Other Parts Discussed in Thread: BQ24074

Dear Sir :

請教下我使用BQ24074 + BQ27750 線路 目前使用ADAPTER 5V/1A 輸入到BQ24074 但在BQ27750上看到的電流是跳動的(1sec/scan)

跳動範圍在1.3A ~ -5mA 能否協助確認BQ24074  線路是否正確(希望能使用最大值1.5A)