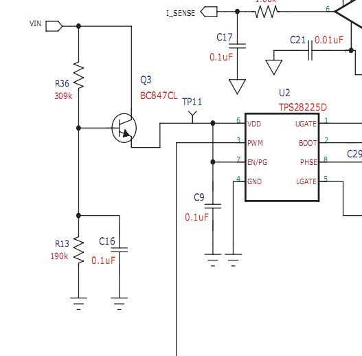
- 在BQ500210电路图中,TPS28225驱动芯片的第6管脚VDD前的NPN三极管BC847CL的作用是什么?与直接加电源有什么区别?谢谢

This thread has been locked.
If you have a related question, please click the "Ask a related question" button in the top right corner. The newly created question will be automatically linked to this question.
您好,
三极管BC847CL以及R36、R13和C16组成了一个类似LDO的降压电路。
如果加在TPS28225的VDD脚上的电压较高,则会增加芯片的损耗,造成芯片发热过大。如果电压过高则会烧坏芯片。
选用三极管BC847CL的原因在于其能承受压降及压降造成的热量。