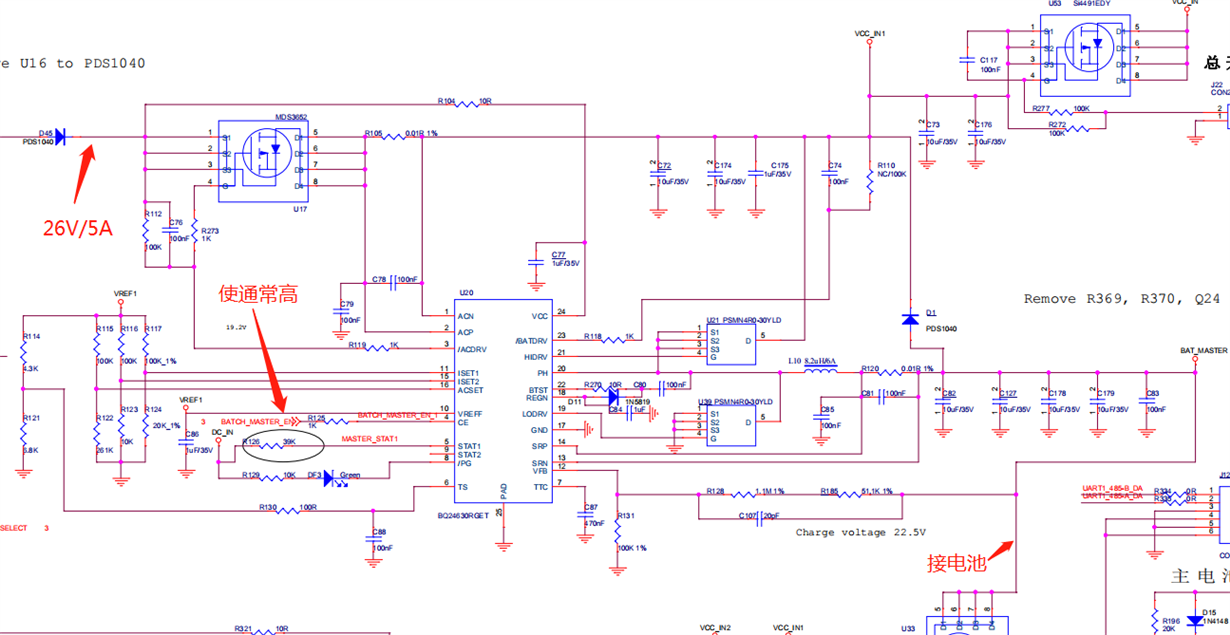
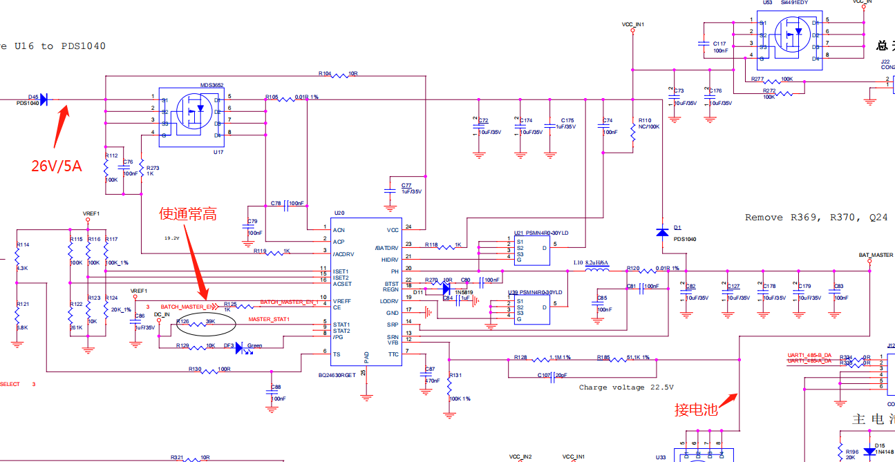
电池为磷酸铁锂电池,额定电压19.2V,额定容量18Ah,最大充电电流5A,充满最大电压22.5V。设计使用26V/5A的适配器给设备充电,充电管理是BQ24630RGET,充电电压设置在22.8V,充电流3A。在使做50台样机老化,发现有7台充电未充满就自动保护,大概充到80%左右容易自动保护,使能脚常高。电源板充电管理底下采用40*100的导热胶,导到长250mmx宽80mmx厚3CM的铝板上,电源板上面也用铝盒盖住。在不断所有电的情况下,使用稳压电源搭在现在的充电输出上,电池会继续充电,取掉稳压电源,还是不能充。重新拔掉电池插上去或拔掉外部的26V/5A输入重插可以还原。查不出是什么原因使它保护了,希望大家帮帮分析一下
