This thread has been locked.

If you have a related question, please click the "Ask a related question" button in the top right corner. The newly created question will be automatically linked to this question.

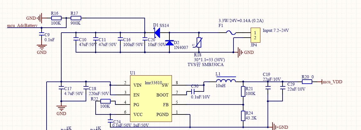
lmr33610按官方电路接烧芯片



我这里要求输出是3.3v ,不知电路是否有问题。实际现象是电源输入为7.2V或以下的时候输出为0.4V多一点,电源输入为10几V的时候芯片就烧了!