This thread has been locked.
If you have a related question, please click the "Ask a related question" button in the top right corner. The newly created question will be automatically linked to this question.
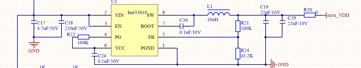
空载情况下,输入7.2~24V,没有输出电压.
Hi 这个芯片空载启动没有问题的。 如果加载测试呢?