This thread has been locked.

If you have a related question, please click the "Ask a related question" button in the top right corner. The newly created question will be automatically linked to this question.

bq34110读寄存器值问题

Other Parts Discussed in Thread: BQ34110, BQSTUDIO, EV2400, GPCCEDV

 

硬件平台:海思3559av100

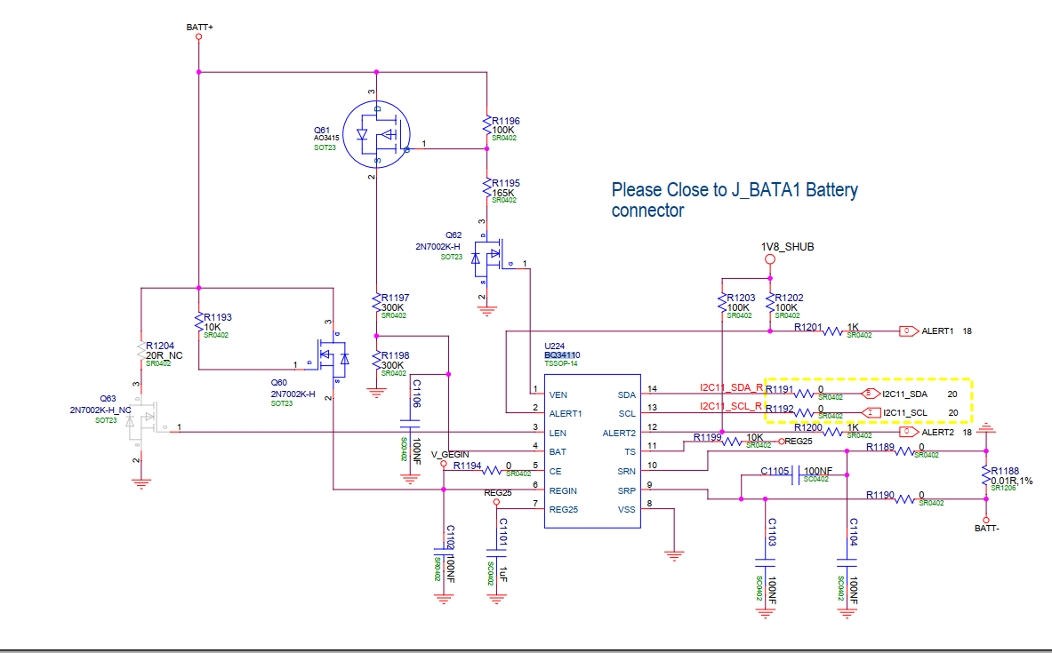
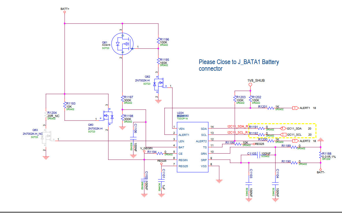
原理图见附件

电池电压为6.97V

在控制台通过命令读电压。i2c_read 0xb 0xaa 0x8 0x8 0x2 0x2,读0x8寄存器结果为0xff.

说明:0xb为i2c num,目前是挂在I2c 11上,0xaa为电量计i2c地址,第一个0x8为要读的寄存器起始地址,第二个0x8为结束地址。第一个0x2为寄存器位宽,第二个0x2   为数据位宽

i2c_read 0xb 0xaa 0x8 0x8 0x2 0x1结果为0x00

i2c_read 0xb 0xaa 0x8 0x8 0x1 0x1 读出来是0xab

文档上说0x8寄存器为2位的位宽,数据也是2位的。

疑问 :1 目前没有对bq34110做任何初始化,我只需要电池剩余电量跟当前电压值,我是通过i2c直接读寄存器方式把值读出来的,这种方式正确吗

2 我看评估板的文档上工具可以直接读写寄存器的,是不是通过i2c方式