This thread has been locked.

If you have a related question, please click the "Ask a related question" button in the top right corner. The newly created question will be automatically linked to this question.

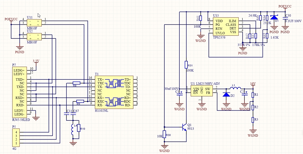
TPS2376如果快速拔插会导致输出异常

Other Parts Discussed in Thread: LM2576

不晓得这个如何插入图片,请告知