This thread has been locked.

If you have a related question, please click the "Ask a related question" button in the top right corner. The newly created question will be automatically linked to this question.

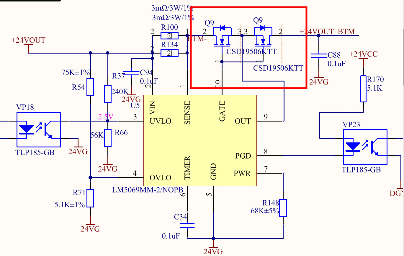
请问LM5069可以这样用么,同时控制两个MOS管

Other Parts Discussed in Thread: LM5069

会不会有问题?