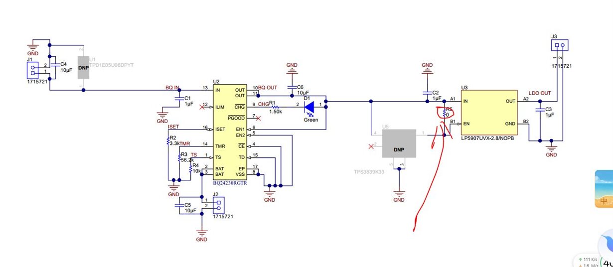
最近在设计一个充电电池管理的方案,用到了BQ24230RGTT和TPS3839K33DBZR。我在ti上参考了TIDA-00600 这个板子的电路设计。
上图的TPS3839K33的reset 引脚为什么会通过0欧姆电阻接到BQ242的out引脚。我的疑问是:当监管到电压低时,reset引脚会输出低电平,那这个时候接0欧姆岂不是和out短路了?为何?这部分作用是啥?
烦劳为小白答疑解惑。
This thread has been locked.
If you have a related question, please click the "Ask a related question" button in the top right corner. The newly created question will be automatically linked to this question.
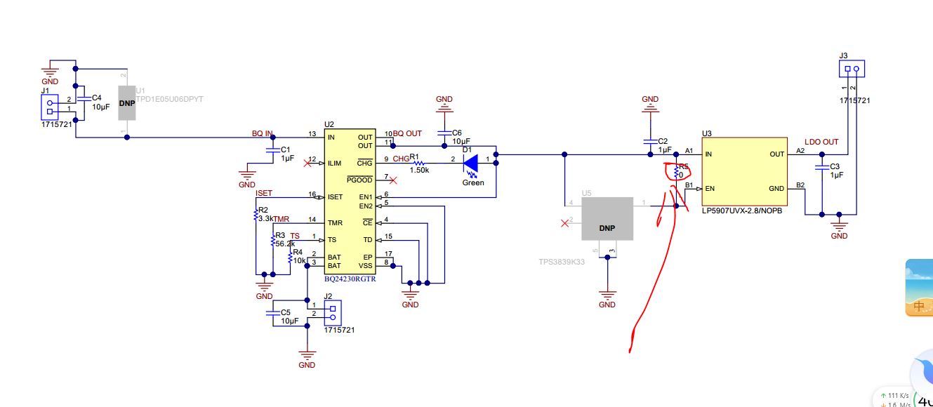
最近在设计一个充电电池管理的方案,用到了BQ24230RGTT和TPS3839K33DBZR。我在ti上参考了TIDA-00600 这个板子的电路设计。
上图的TPS3839K33的reset 引脚为什么会通过0欧姆电阻接到BQ242的out引脚。我的疑问是:当监管到电压低时,reset引脚会输出低电平,那这个时候接0欧姆岂不是和out短路了?为何?这部分作用是啥?
烦劳为小白答疑解惑。