This thread has been locked.

If you have a related question, please click the "Ask a related question" button in the top right corner. The newly created question will be automatically linked to this question.

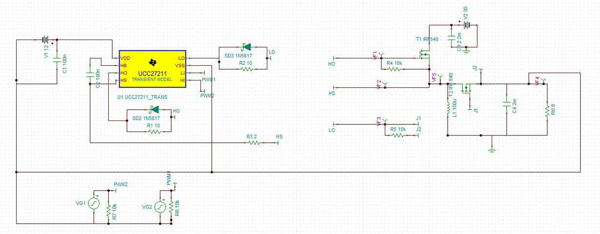
通过ucc27211和ucc27517设计两种BUCK-BOOST电路,不知道自己设计的是否正确,通过TINA-TI仿真还是有效果,但是实物就有问题。

Other Parts Discussed in Thread: UCC27517, UCC27211

首先利用ucc27517设计的电路图如下,不知道这样的浮地驱动是否正确,仿真结果输出有结果,占空比为0.5,输出接近输入。但是做出的实物电路的结果是,驱动芯片输出PWM基本准确,就是上升开通时有点振荡,但是呢功率电路一输入电压12V就会把功率电路里面的二极管烧掉,二极管最大电流可承受10A,即使输入电压为0.5V,二极管也逐渐缓慢升温。

然后就是利用ucc27211半桥驱动芯片设计BUCK-BOOST电路,不知道设计是否正确,仿真还是有输出结果,但是实物电路在驱动芯片接入12V左右的电压时,电流过大芯片发热,低端输出波形正常,高端没接功率电路电压,幅值为5V。