This thread has been locked.

If you have a related question, please click the "Ask a related question" button in the top right corner. The newly created question will be automatically linked to this question.

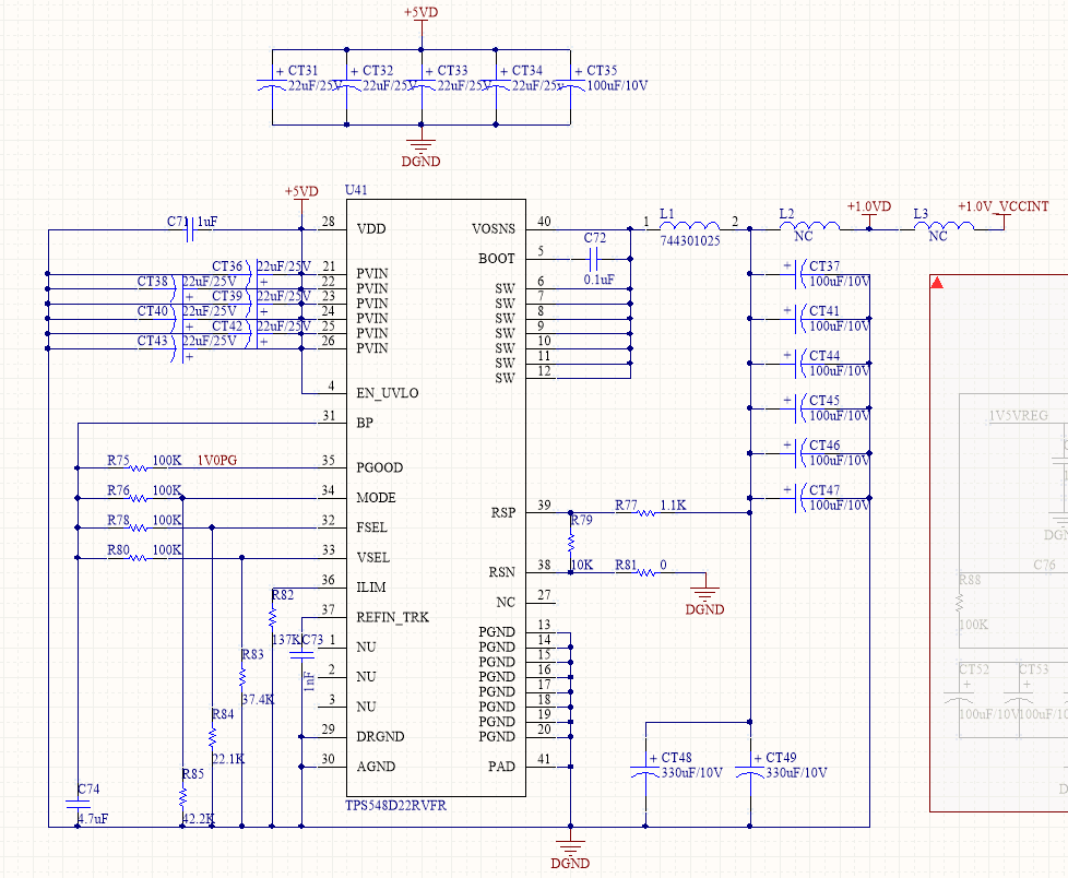
TPS53355 TPS548D22 TPS54821输出电压不正常

Other Parts Discussed in Thread: TPS548D22, TPS54821, TPS53355

三个芯片输入均为5V,TPS548D22生成1V、TPS54821生成3.3V、TPS53355生成1.8V,目前没有接负载时,三个芯片的输出电压都不对,其中TPS54821的输出电压不到3V,电路板的布局布线来不及修改了,希望能找到其它补救办法。

三个芯片的输出电压的测量结果如下:

三个芯片的原理图如下: