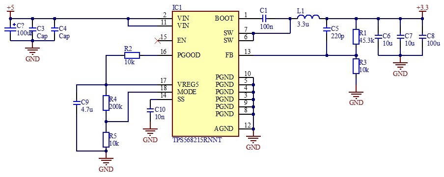
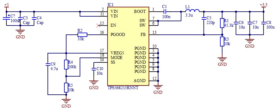
根据WEBENCH® POWER DESIGNER 给出的结果设计了我自己的电路图,但是它并不能正常工作
TI给的如下
我自己的
This thread has been locked.
If you have a related question, please click the "Ask a related question" button in the top right corner. The newly created question will be automatically linked to this question.
测试时电路空载,我也觉得很奇怪,开始怀疑芯片坏了,更换一片以后现象一致