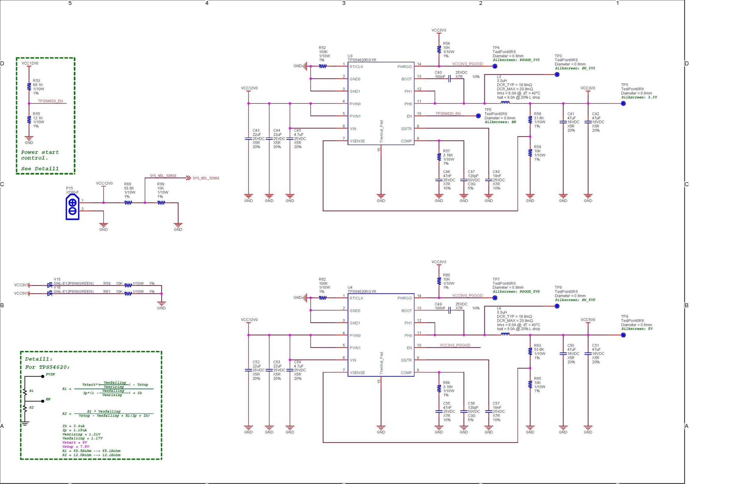
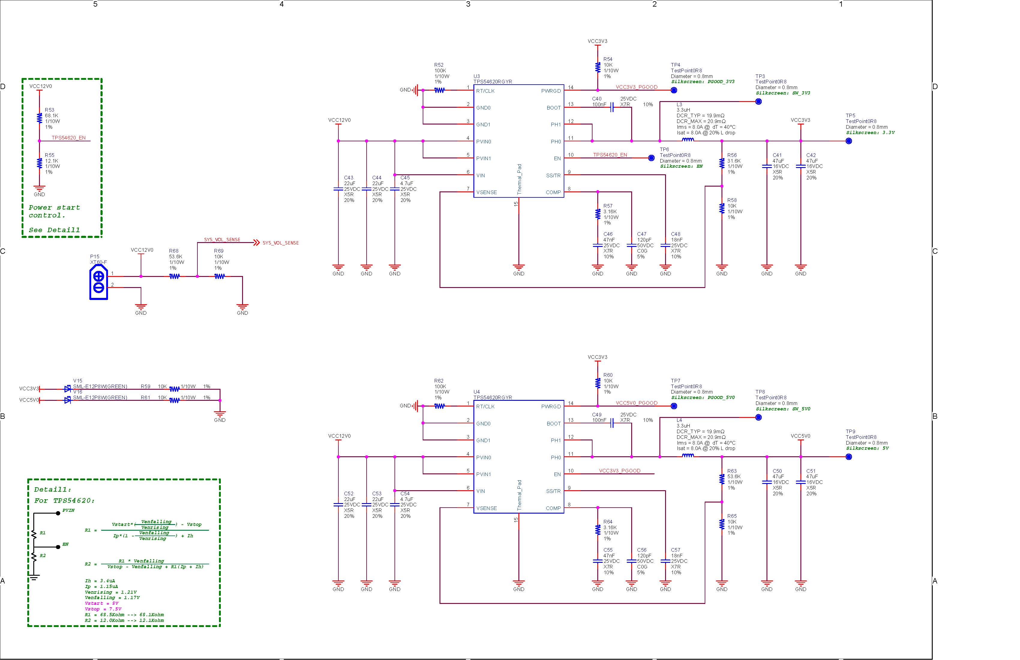
系统输入采用航模的动力型锂聚合物3S电池,电压大约12V。使用2组TPS54620,一组将该输入转换为3.3V输出,一组将该输入转换为5V输出。两路输出均为轻载(不超过0.5A)。现在发现一个现象,经过储存的3S电池(电压约12V),接入电路板后,电路可以正常工作;但是将电池充满电(12.6V)后接入电路,转换3.3V的TPS54620立即烧毁,而转换5V的TPS54620没有问题。看手册,TPS54620输入电压可达17V,理论上输入电压应该不至烧毁。随副原理图。
This thread has been locked.
If you have a related question, please click the "Ask a related question" button in the top right corner. The newly created question will be automatically linked to this question.
系统输入采用航模的动力型锂聚合物3S电池,电压大约12V。使用2组TPS54620,一组将该输入转换为3.3V输出,一组将该输入转换为5V输出。两路输出均为轻载(不超过0.5A)。现在发现一个现象,经过储存的3S电池(电压约12V),接入电路板后,电路可以正常工作;但是将电池充满电(12.6V)后接入电路,转换3.3V的TPS54620立即烧毁,而转换5V的TPS54620没有问题。看手册,TPS54620输入电压可达17V,理论上输入电压应该不至烧毁。随副原理图。