This thread has been locked.

If you have a related question, please click the "Ask a related question" button in the top right corner. The newly created question will be automatically linked to this question.

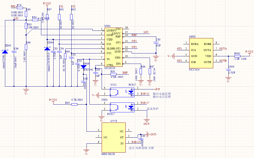
UCC28220驱动异常



28220做正激电源,输出空载,输出电压不正确。设置输出29V,实际输出20V,测试驱动波形异常。当断开mos管后,驱动波形回复正常。只断开其中一路时,两路驱动也都是异常。希望专家解答,感谢!