请教一下,我现在使用LM5166时,发现输出纹波跟芯片本身有绝对的关系,同一批芯片,有些芯片焊上去纹波很好,有些则很差。将不同的PCB板上的LM5166芯片对调,发现纹波指标是跟着芯片走的。
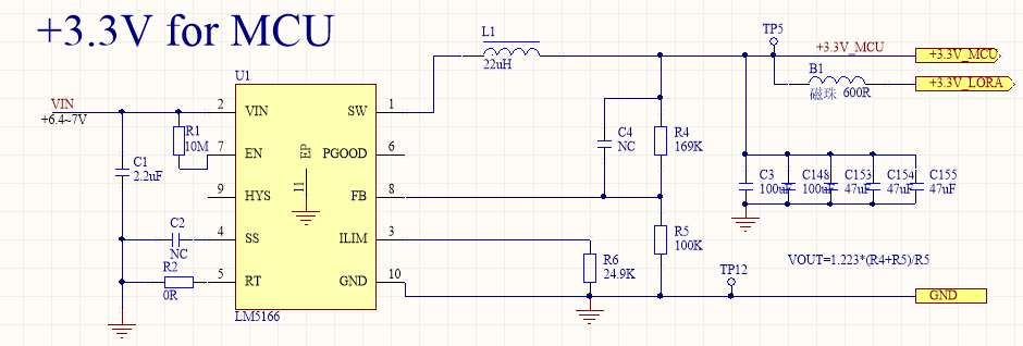
以下是我的电路设计
下面是同一片板子,分别焊了同一批次下的两个芯片的结果
后面也做了一些其他测试,就不贴图片了,比如将一个纹波好的板子与纹波差的板子上面的芯片对调,将纹波差的芯片反复焊接等,结果都显示纹波好的芯片用在哪都是好的,纹波差的芯片无论怎么焊接、焊接在哪,纹波都差。
有发现过同样问题的人吗?这个到底是芯片本身一致性的问题呢?还是从设计上可以改进的呢?





